lemon-mirror:
Home >> Hyundai >> 2008 >> Entourage GLS >> Repair and Diagnosis >> Brakes >> Traction Control >> Abs (Anti-Lock Brake System) >> Abs (Anti-Lock Brake System) >> Abs Control

Abs Control

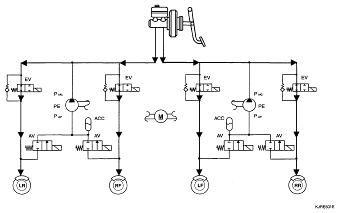
  1. NORMAL BRAKING without ABS
    DESCRIPTION CHART

      Inlet valve (EV) Outlet valve (AV) Pump motor
    Operation Open Close OFF
    Fig 1: Normal Braking (Without ABS) - Circuit Diagram
    G05323136Courtesy of HYUNDAI MOTOR CO.
    NOTE: EV: Inlet Valve
    AV: Outlet Valve
    LR : Rear left wheel
    RF : Front right wheel
    LF: Front left wheel
    RR : Rear right wheel
    PE: Pump motor
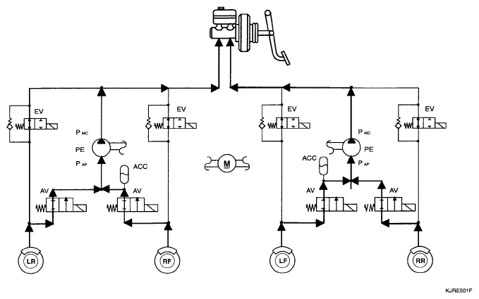
  2. DECREASE MODE
    DECREASE MODE DESCRIPTION CHART

      Inlet valve (EV) Outlet valve (AV) Pump motor
    Operation Close Open ON (Motor speed control)
    Fig 2: Decrease Mode - Circuit Diagram
    G05323137Courtesy of HYUNDAI MOTOR CO.
    NOTE: EV: Inlet Valve
    AV: Outlet Valve
    LR : Rear left wheel
    RF: Front right wheel
    LF : Front left wheel
    RR : Rear right wheel
    PE: Pump motor
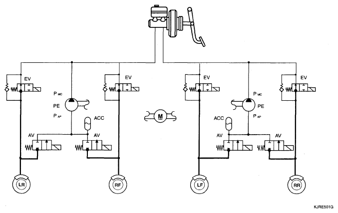
  3. HOLD MODE
    HOLD MODE DESCRIPTION CHART

      Inlet valve (EV) Outlet valve (AV) Pump motor
    Operation Close Close OFF
    Fig 3: Hold Mode - Circuit Diagram
    G05323138Courtesy of HYUNDAI MOTOR CO.
    NOTE: EV: Inlet Valve
    AV: Outlet Valve
    LR : Rear left wheel
    RF : Front right wheel
    LF: Front left wheel
    RR : Rear right wheel
    PE: Pump motor
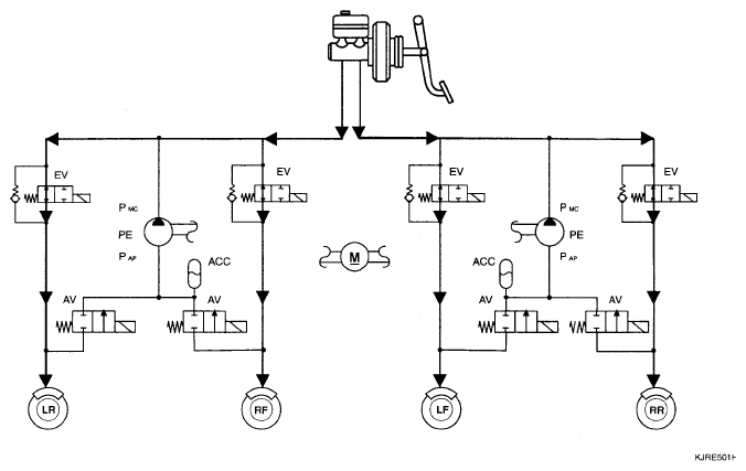
  4. INCREASE MODE
    INCREASE MODE DESCRIPTION CHART

      Inlet valve (EV) Outlet valve (AV) Pump motor
    Operation Open Close OFF
    Fig 4: Increase Mode - Circuit Diagram
    G05323139Courtesy of HYUNDAI MOTOR CO.
    NOTE: EV: Inlet Valve
    AV: Outlet Valve
    LR: Rear left wheel
    RF: Front right wheel
    LF: Front left wheel
    RR: Rear right wheel
    PE: Pump motor