lemon-mirror:
Home >> Hyundai >> 2016 >> Elantra GT Automatic Trans >> Repair and Diagnosis >> Transmission >> Transmission Control Systems >> Automatic Transaxle Control System >> Inhibitor Switch >> Repair Procedures >> Inspection >> Inspection Flow

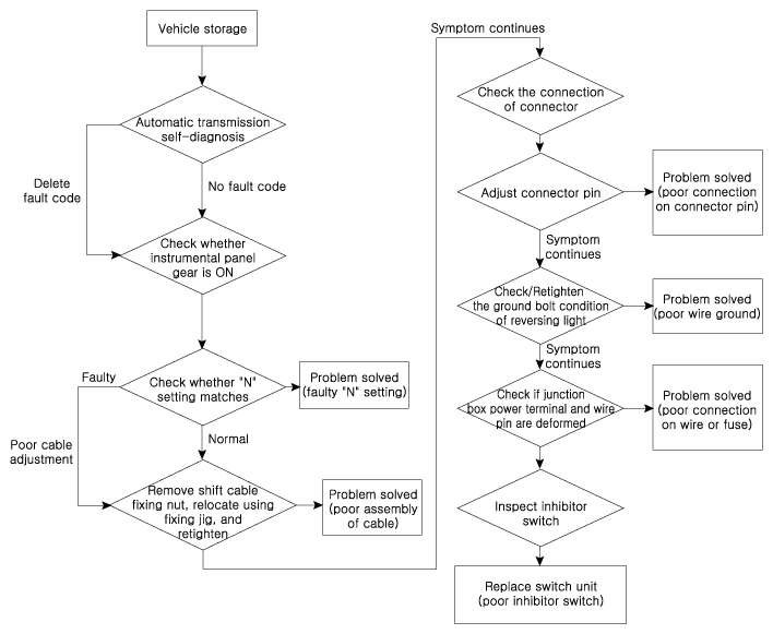
Inspection Flow

Fig 1: Connectors Flow Chart
G10750272Courtesy of HYUNDAI MOTOR AMERICA