lemon-mirror:
Home >> Hyundai >> 2021 >> Accent Limited >> Repair and Diagnosis >> Transmission >> Automatic Trans >> Intelligent Variable Transmission (IVT) Control System >> Position Switch >> Troubleshooting

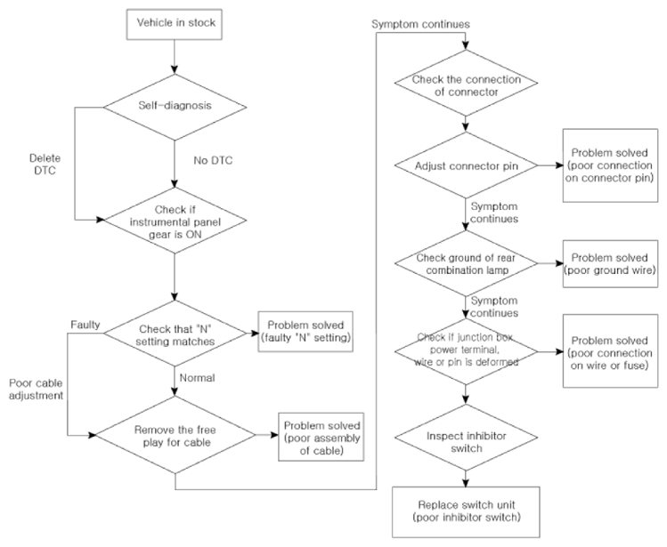
Position Switch: Troubleshooting

G14077254Courtesy of HYUNDAI MOTOR AMERICA