lemon-mirror:
Home >> Hyundai >> 2021 >> Veloster N Automatic DCT Trans >> Repair and Diagnosis >> Transmission >> Transmission Control Systems >> Dual Clutch Control System >> Position Switch >> Repair Procedures >> Inspection >> Inspection flow

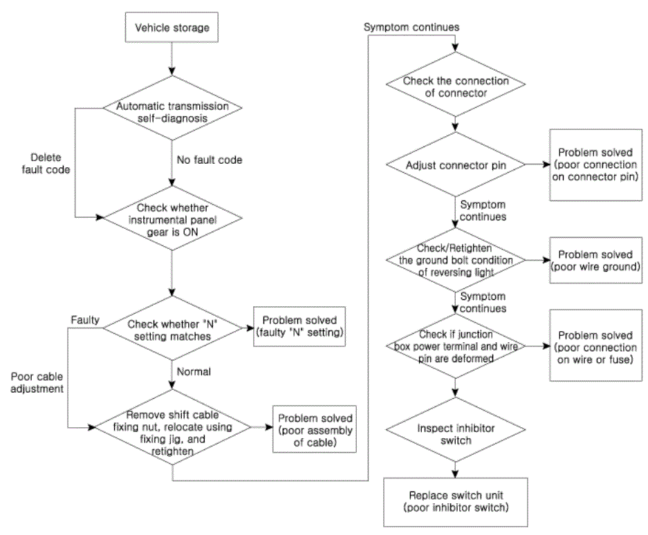
Inspection flow

G15474943Courtesy of HYUNDAI MOTOR AMERICA