lemon-mirror:
Home >> Infiniti >> 1991 >> Q45 Base >> Repair and Diagnosis >> Engine Performance >> System >> Engine Controls - Tests W/Codes >> Diagnostic Code Charts >> Code 32: EGR System Function

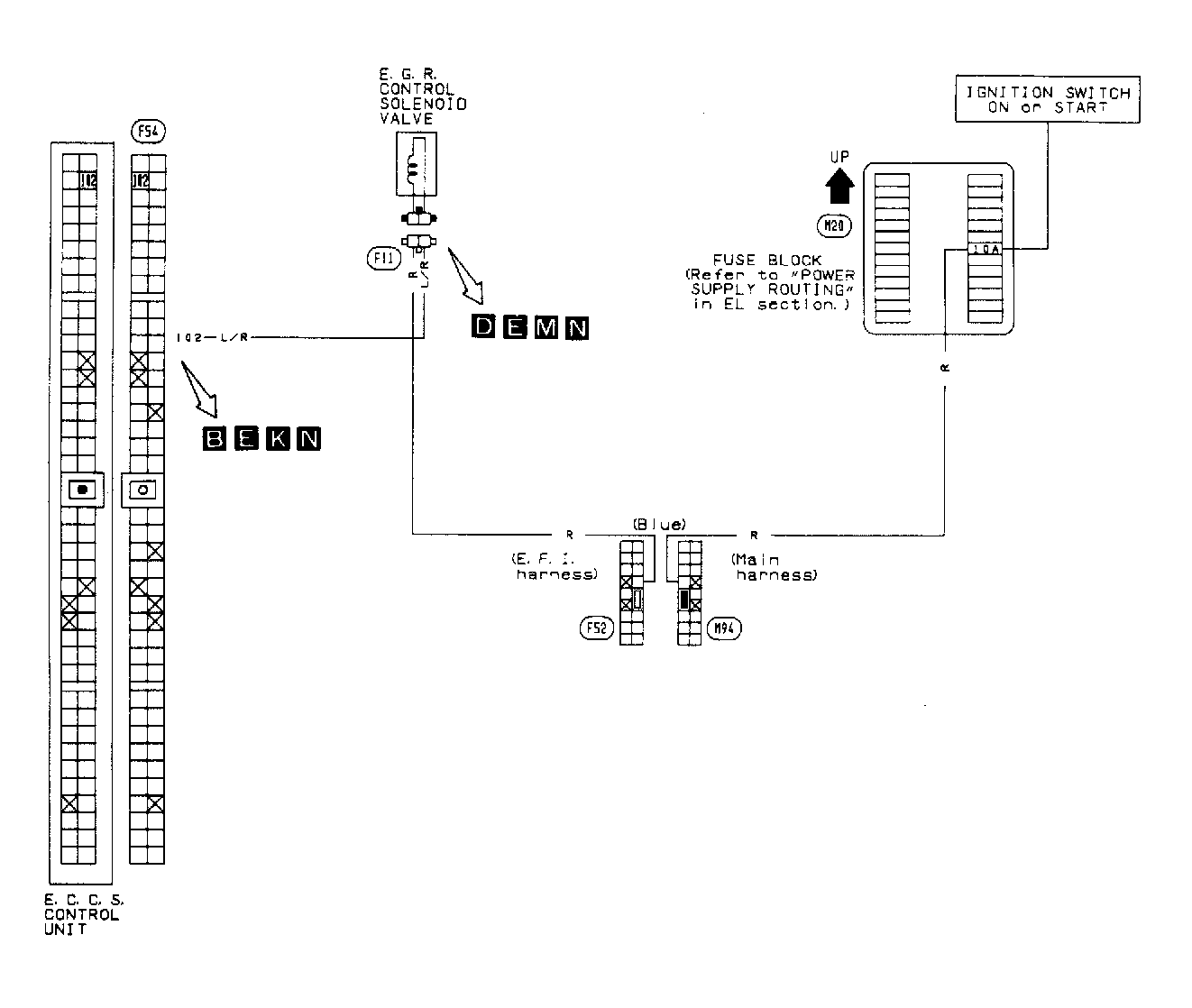
Code 32: EGR System Function

Fig 1: Code 32: EGR System Function Circuit Diagram
G90A18705Courtesy of NISSAN MOTOR CO., U.S.A.
Fig 2: Code 32: EGR System Function & ECU Harness Location
G90B18706Courtesy of NISSAN MOTOR CO., U.S.A.
Fig 3: Code 32: EGR System Function Flow Chart (1 of 2)
G90C18707Courtesy of NISSAN MOTOR CO., U.S.A.
Fig 4: Code 32: EGR System Function Flow Chart (2 of 2)
G90D18708Courtesy of NISSAN MOTOR CO., U.S.A.