lemon-mirror:
Home >> Infiniti >> 2003 >> QX4 4WD >> Repair and Diagnosis >> Transmission >> Transfer Case >> All-Mode 4WD System >> Control System >> Notes

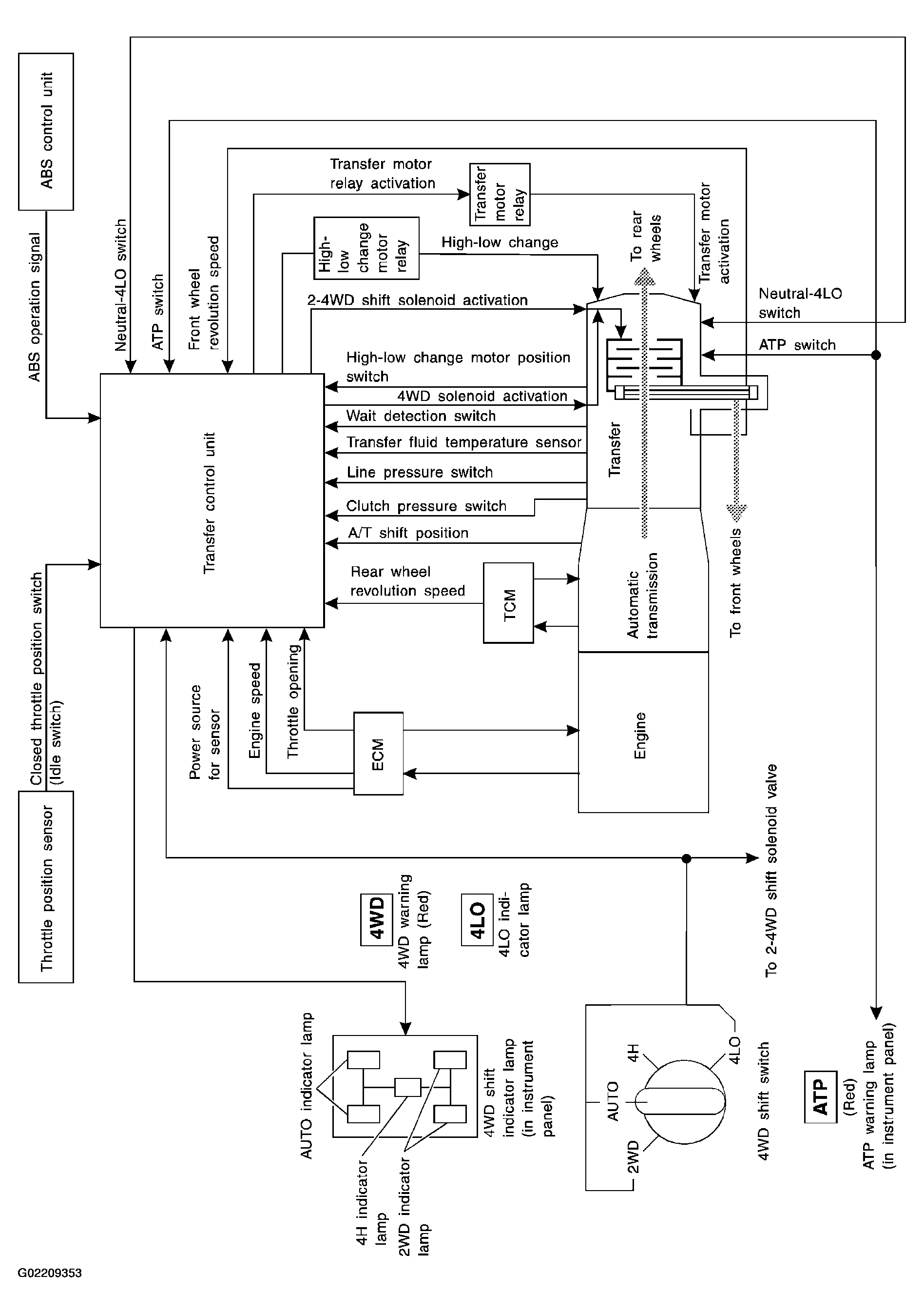
Control System: Notes

Fig 1: Displaying Control System Of All-Mode 4WD System
G02209353Courtesy of NISSAN MOTOR CO., U.S.A.