lemon-mirror:
Home >> Infiniti >> 2004 >> FX45 >> Repair and Diagnosis >> Engine Performance >> Engine Control System >> DTC P0452 EVAP Control System Pressure Sensor >> Diagnostic Procedure

Diagnostic Procedure

  1. Check Ground Connections 
    1. Turn ignition switch OFF.
    2. Loosen and retighten three ground screws on the body. See Figure .

      Refer to GROUND INSPECTION  .

      OK or NG

      1. OK: go to 2.
      2. NG: Repair or replace ground connections.
  2. Check Connector 
    1. Disconnect EVAP control system pressure sensor harness connector. See Figure .
    2. Check sensor harness connector for water.
      1. Water should not exist  .

      OK or NG

      1. OK: go to 3.
      2. NG: Repair or replace harness connector.

  3. Check EVAP Control System Pressure Sensor Power Supply Circuit 
    1. Turn ignition switch ON.
    2. Check voltage between EVAP control system pressure sensor terminal 3 and ground with CONSULT-II or tester.
      Fig 1: Testing EVAP Control System Pressure Sensor (W/DVOM)
      G00345016Courtesy of NISSAN MOTOR CO., U.S.A.
      1. Voltage: Approximately 5V 

      OK or NG

      1. OK: go to  5 .
      2. NG: go to 4.

  4. Detect Malfunctioning Part 

    Check the following.

    • Harness connectors B201, M81
    • Harness connectors M82, F102
    • Harness for open or short between EVAP control system pressure sensor and ECM
      1. Repair open circuit or short to ground or short to power in harness or connectors.

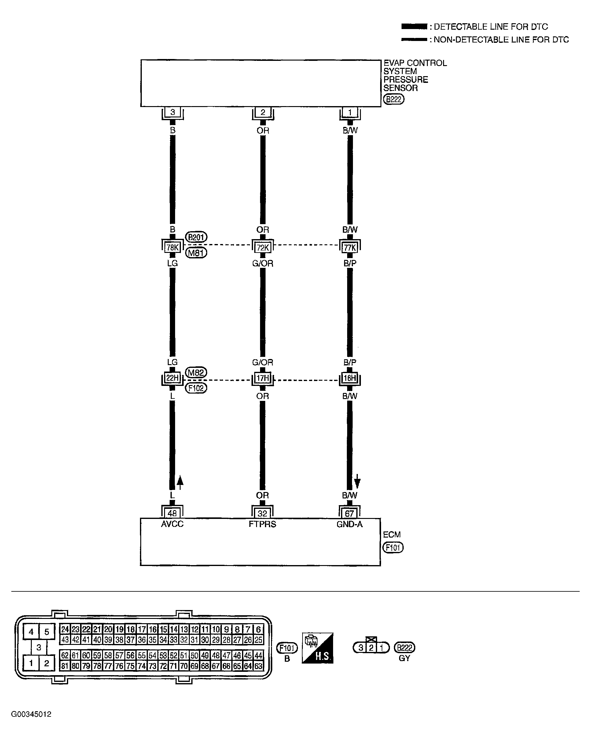
  5. Check EVAP Control System Pressure Sensor Ground Circuit For Open And Short 
    1. Turn ignition switch OFF.
    2. Disconnect ECM harness connector.
    3. Check harness continuity between EVAP control system pressure sensor terminal 1 and ECM terminal 67.

      Refer to wiring diagram. See Figure .

      1. Continuity should exist  .
    4. Also check harness for short to ground and short to power.

      OK or NG

      1. OK: go to  7 .
      2. NG: go to 6.

  6. Detect Malfunctioning Part 

    Check the following.

    • Harness connectors B201, M81
    • Harness connectors M82, F102
    • Harness for open or short between EVAP control system pressure sensor and ECM
      1. Repair open circuit or short to ground or short to power in harness or connectors.

  7. Check EVAP Control System Pressure Sensor Input Signal Circuit For Open And Short 
    1. Check harness continuity between ECM terminal 32 and EVAP control system pressure sensor terminal 2.

      Refer to wiring diagram. See Figure .

      1. Continuity should exist  .
    2. Also check harness for short to ground and short to power.

      OK or NG

      1. OK: go to  9 .
      2. NG: go to 8.

  8. Detect Malfunctioning Part 

    Check the following.

    • Harness connectors B201, M81
    • Harness connectors M82, F102
    • Harness for open or short between EVAP control system pressure sensor and ECM
      1. Repair open circuit or short to ground or short to power in harness or connectors.

  9. Check EVAP Control System Pressure Sensor 

    Refer to COMPONENT INSPECTION  .

    OK or NG

    1. OK: go to 10.
    2. NG: Replace EVAP control system pressure sensor.

  10. Check Intermittent Incident 

    Refer to TROUBLE DIAGNOSIS FOR INTERMITTENT INCIDENT  .

    1. Inspection end