lemon-mirror:
Home >> Infiniti >> 2004 >> FX45 >> Repair and Diagnosis >> Engine Performance >> Engine Control System >> DTC P0550 PSP Sensor >> Diagnostic Procedure

Diagnostic Procedure

  1. Check Ground Connections 
    1. Turn ignition switch OFF.
    2. Loosen and retighten three ground screws on the body, see Figure and Refer to GROUND INSPECTION  .

    OK or NG

    1. OK: go to 2.
    2. NG: Repair or replace ground connections.

  2. Check PSP Sensor Power Supply Circuit 
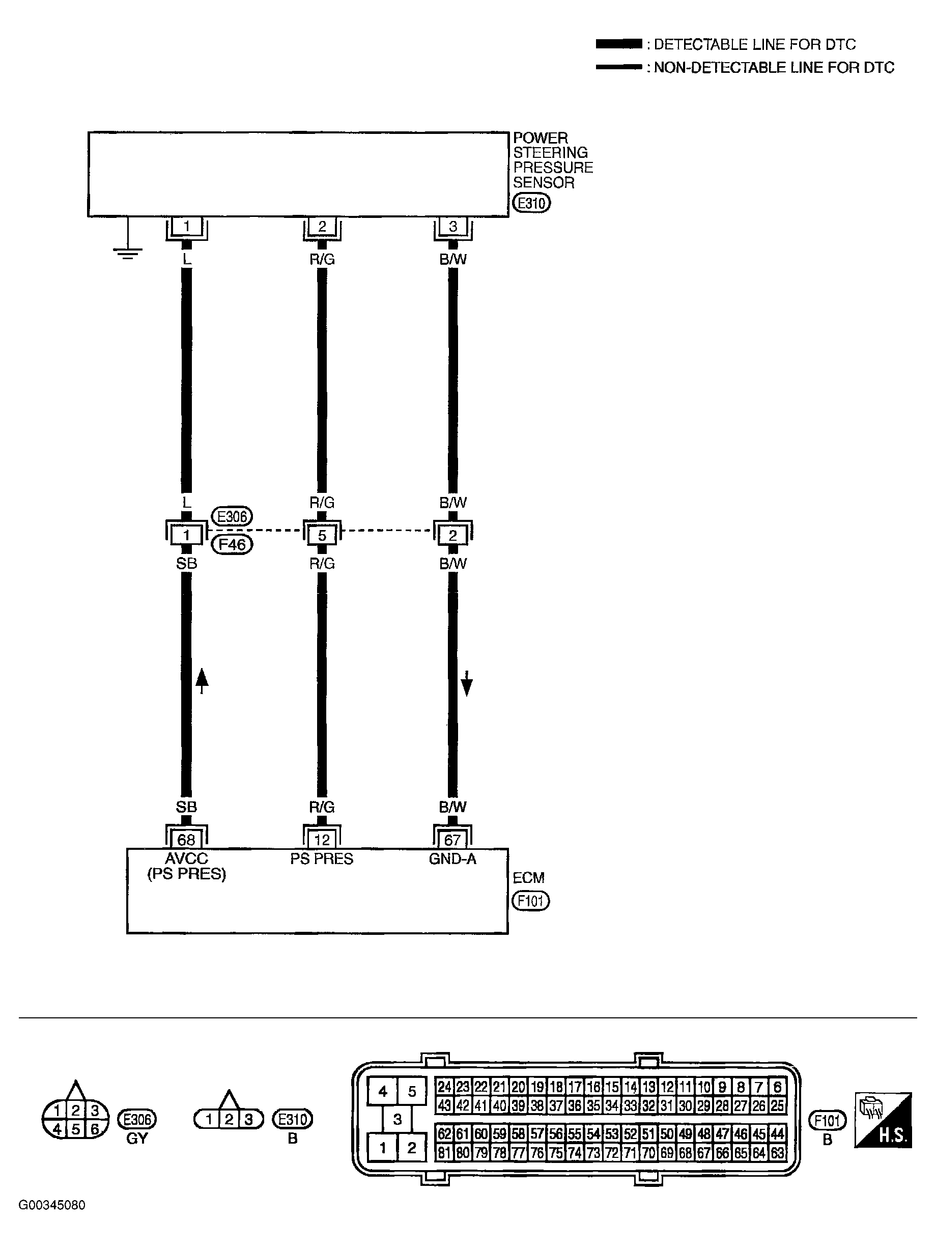
    1. Disconnect PSP sensor harness connector. See Figure .
    2. Turn ignition switch ON.
    3. Check voltage between PSP sensor terminal 1 and ground with CONSULT-II or tester.
      1. Voltage: Approximately 5V 

    OK or NG

    1. OK: go to  4 .
    2. NG: go to 3.
      Fig 1: Testing PSP Sensor Voltage
      G00345084Courtesy of NISSAN MOTOR CO., U.S.A.

  3. Detect Malfunctioning Part 

    Check the following.

    • Harness connectors E306, F46
    • Harness for open or short between power steering pressure sensor and ECM
      1. Repair open circuit or short to power in harness or connectors.

  4. Check PSP Sensor Ground Circuit For Open And Short 
    1. Turn ignition switch OFF.
    2. Disconnect ECM harness connector.
    3. Check harness continuity between PSP sensor terminal 3 and ECM terminal 67. Refer to wiring diagram. See Figure .
      1. Continuity should exist  .
    4. Also check harness for short to ground and short to power.

    OK or NG

    1. OK: go to  6 .
    2. NG: go to 5.

  5. Detect Malfunctioning Part 

    Check the following.

    • Harness connectors E306, F46
    • Harness for open or short between power steering pressure sensor and ECM
      1. Repair open circuit or short to ground short to power in harness or connectors.

  6. Check PSP Sensor Input Signal Circuit For Open And Short 
    1. Check harness continuity between ECM terminal 12 and PSP sensor terminal 2.
      1. Continuity should exist  .
    2. Also check harness for short to ground and short to power.

    OK or NG

    1. OK: go to  8 .
    2. NG: go to 7.

  7. Detect Malfunctioning Part 

    Check the following.

    • Harness connectors E306, F46
    • Harness for open or short between power steering pressure sensor and ECM
      1. Repair open circuit or short to power in harness or connectors.

  8. Check PSP Sensor 

    Refer to COMPONENT INSPECTION  .

    OK or NG

    1. OK: go to 9.
    2. NG: Replace PSP sensor.

  9. Check Intermittent Incident 

    Refer to TROUBLE DIAGNOSIS FOR INTERMITTENT INCIDENT  .

    1. Inspection end