lemon-mirror:
Home >> Infiniti >> 2004 >> Q45 >> Repair and Diagnosis >> Engine Performance >> Engine Control System >> DTC P0181: FTT Sensor >> Wiring Diagram

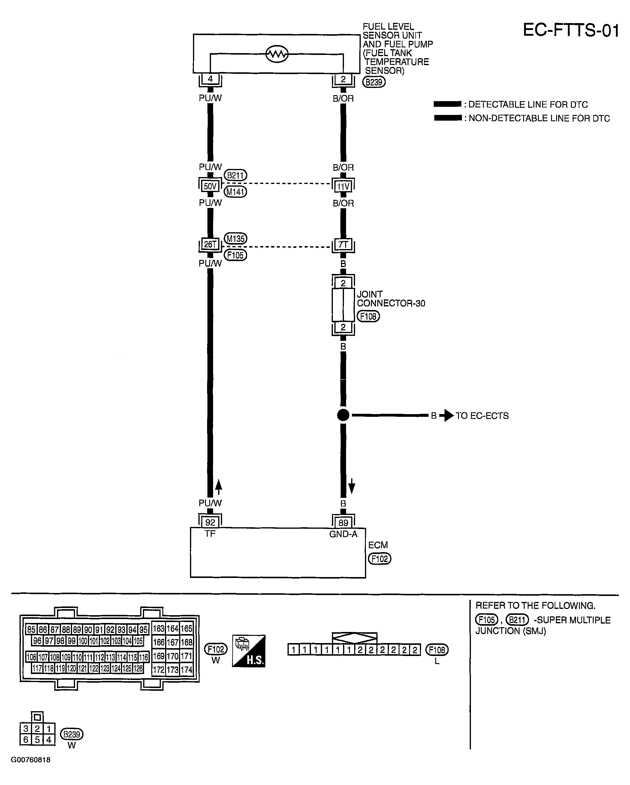
DTC P0181: FTT Sensor: Wiring Diagram

Fig 1: Circuit Diagram - EC-FTTS-01
G00760818Courtesy of NISSAN MOTOR CO., U.S.A.