lemon-mirror:
Home >> Infiniti >> 2005 >> G35 x >> Repair and Diagnosis >> Engine Performance >> Engine Control System - Sedan >> ASCD Indicator >> Wiring Diagram

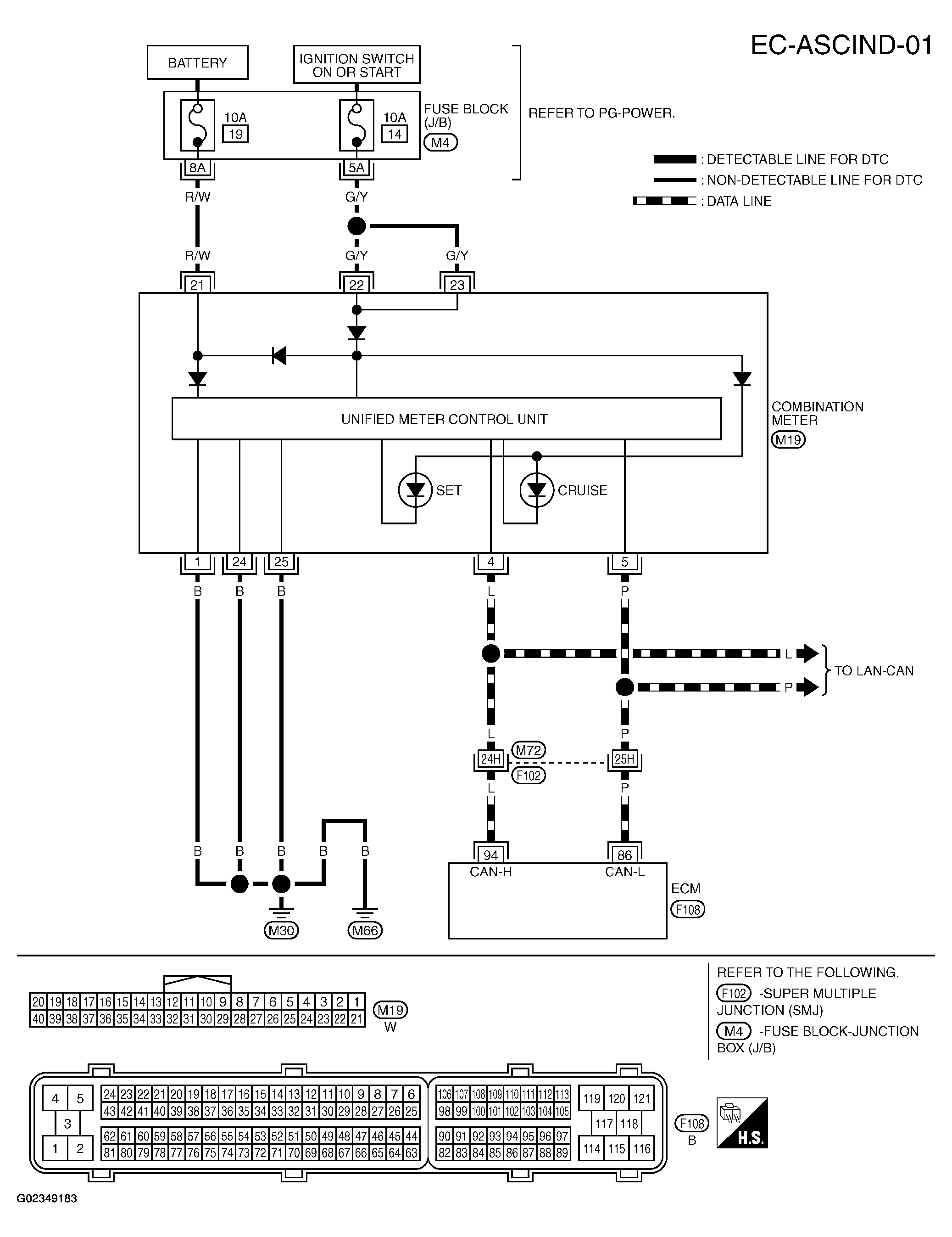
ASCD Indicator: Wiring Diagram

Fig 1: Wiring Diagram - EC-ASCIND-01
G02349183Courtesy of NISSAN MOTOR CO., U.S.A.