lemon-mirror:
Home >> Infiniti >> 2005 >> QX56 AWD >> Repair and Diagnosis >> Transmission >> Transfer Case >> All-Mode 4WD System >> System Description >> Control System >> Notes

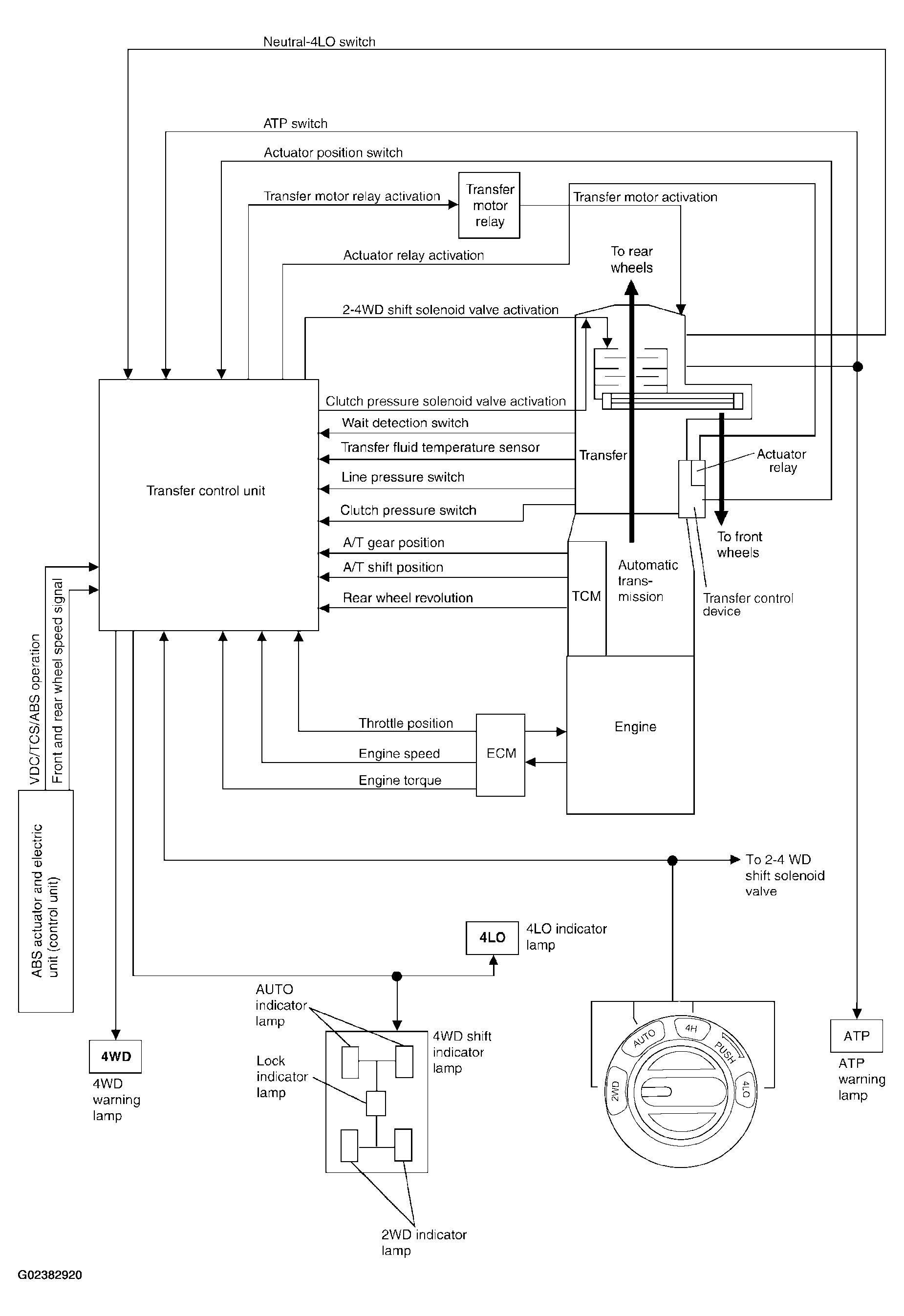
Control System: Notes

Fig 1: Control System - Description Diagram
G02382920Courtesy of NISSAN MOTOR CO., U.S.A.