lemon-mirror:
Home >> Infiniti >> 2006 >> QX56 AWD >> Repair and Diagnosis >> Transmission >> Transfer Case >> All-Mode 4WD System >> System Description >> Control System >> Notes

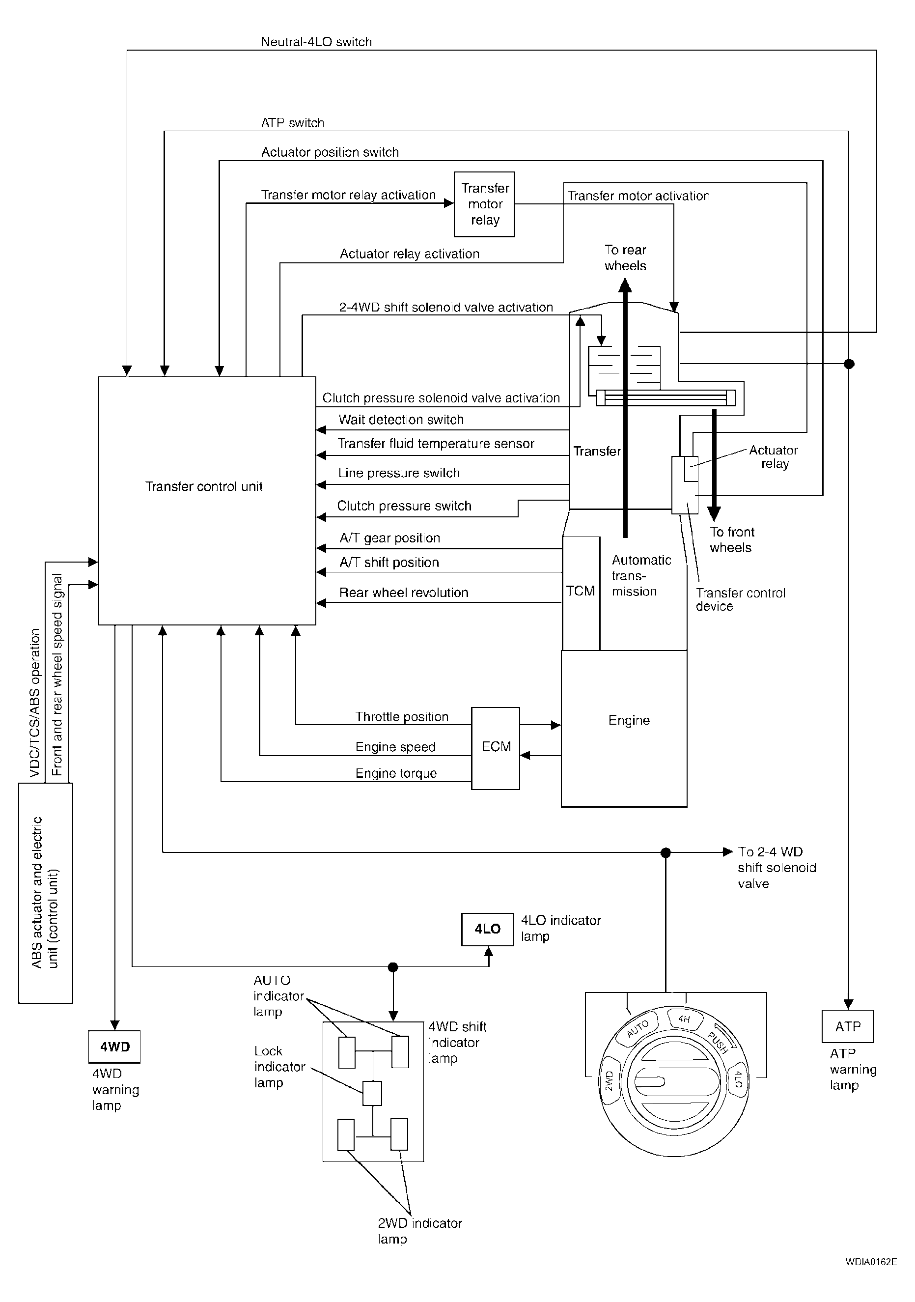
Control System: Notes

Fig 1: Control System Diagram
G04133924Courtesy of NISSAN MOTOR CO., U.S.A.