lemon-mirror:
Home >> Infiniti >> 2007 >> M45 >> Repair and Diagnosis >> Engine Performance >> System >> Engine Control System - Component Testing (VK45DE) >> VIAS >> Wiring Diagram

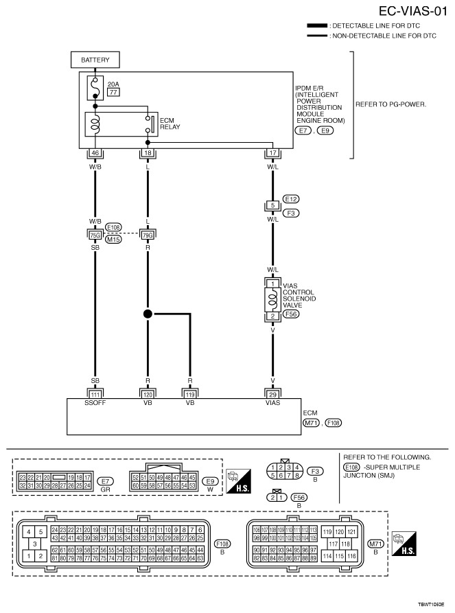
Engine Control System - Component Testing (VK45DE): VIAS: Wiring Diagram

For PG, go to POWER SUPPLY, GROUND & CIRCUIT ELEMENTS .

Fig 1: EC-VIAS-01 - Wiring Diagram
G05211181Courtesy of NISSAN NORTH AMERICA, INC.

Specification data are reference values and are measured between each terminal and ground.

CAUTION: Do not use ECM ground terminals when measuring input/output voltage. Doing so may result in damage to the ECM's transistor. Use a ground other than ECM terminals, such as the ground.
SPECIFICATION DATA

TERMINAL NO. WIRE COLOR ITEM CONDITION DATA (DC Voltage)
29 V VIAS control solenoid valve [Engine is running] 
  • Selector lever: P or N
0 - 1.0V
[Engine is running] 
  • Selector lever: D
  • Engine speed: Below 5, 000 rpm
BATTERY VOLTAGE (11 - 14V)
[Engine is running] 
  • Engine speed: Above 5, 000 rpm
0 - 1.0V
111 SB ECM relay (Self shut-off) [Engine is running] 
[Ignition switch: OFF] 
  • For a few seconds after turning ignition switch OFF
0 - 1.5V
[Ignition switch: OFF] 
  • More than a few seconds after turning ignition switch OFF
BATTERY VOLTAGE (11 - 14V)
119
120
R
R
Power supply for ECM [Ignition switch: ON]  BATTERY VOLTAGE (11 - 14V)