lemon-mirror:
Home >> Infiniti >> 2009 >> QX56 RWD >> Repair and Diagnosis >> Engine Performance >> System >> Engine Control System - Introduction >> Basic Inspection >> Diagnosis And Repair Work Flow >> Trouble Diagnosis Introduction >> Work Flow

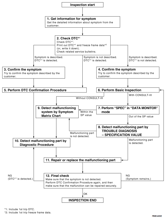
Work Flow

Overall Sequence

Fig 1: Trouble Diagnosis Work Flow
G06315388Courtesy of NISSAN MOTOR CO., U.S.A.

Detailed Flow

  1. GET INFORMATION FOR SYMPTOM

    Get the detailed information from the customer about the symptom (the condition and the environment when the incident/malfunction occurred) using the "Worksheet Sample".

    GO TO 2.

  2. CHECK DTC*1
    1. Check DTC*1 .
    2. Perform the following procedure if DTC*1 is displayed.
      • Record DTC*1 and freeze frame data*2 . (Print them out with CONSULT-III or GST.)
      • Erase DTC*1 . (Refer to "DTC INDEX ".)
      • Study the relationship between the cause detected by DTC*1 and the symptom described by the customer. (Symptom Matrix Chart is useful. Refer to "SYMPTOM MATRIX CHART ".)
    3. Check related service bulletins for information.

      Is any symptom described and any DTC detected? 

      Symptom is described, DTC*1 is displayed: GO TO 3.

      Symptom is described, DTC*1 is not displayed: GO TO  4.

      Symptom is not described, DTC*1 is displayed: GO TO  5.

  3. CONFIRM THE SYMPTOM

    Try to confirm the symptom described by the customer (except MIL ON).

    DIAGNOSIS WORK SHEET is useful to verify the incident.

    Connect CONSULT-III to the vehicle and check real time diagnosis results.

    Verify relation between the symptom and the condition when the symptom is detected.

    GO TO  5.

  4. CONFIRM THE SYMPTOM

    Try to confirm the symptom described by the customer.

    DIAGNOSIS WORK SHEET is useful to verify the incident.

    Connect CONSULT-III to the vehicle and check real time diagnosis results.

    Verify relation between the symptom and the condition when the symptom is detected.

    GO TO  6.

  5. PERFORM DTC CONFIRMATION PROCEDURE

    Perform DTC Confirmation Procedure for the displayed DTC*, and then make sure that DTC*1 is detected again.

    If two or more DTCs*1 are detected, refer to "DTC INSPECTION PRIORITY CHART " and determine trouble diagnosis order.

    NOTE:
    • Freeze frame data*2 is useful if the DTC*1 is not detected.
    • Perform Overall Function Check if DTC Confirmation Procedure is not included on Service Information. This simplified check procedure is an effective alternative though DTC*1 cannot be detected during this check.

      If the result of Overall Function Check is NG, it is the same as the detection of DTC*1 by DTC Confirmation Procedure.

    Is DTC *1  detected? 

    YES: GO TO  10.

    No: Check according to "INTERMITTENT INCIDENT ".

  6. PERFORM BASIC INSPECTION

    Perform "BASIC INSPECTION ".

    With CONSULT-III: GO TO 7.

    Without CONSULT-III: GO TO  9.

  7. PERFORM SPEC IN DATA MONITOR MODE

    With CONSULT-III

    Make sure that "MAS A/F SE-B1", "B/FUEL SCHDL", and "A/F ALPHA-B1", "A/F ALPHA-B2" are within the SP value using CONSULT-III "SPEC" in "DATA MONITOR" mode. Refer to TROUBLE DIAGNOSIS - SPECIFICATION VALUE .

    Are they within the SP value? 

    YES: GO TO  9.

    No: GO TO 8.

  8. DETECT MALFUNCTIONING PART BY TROUBLE DIAGNOSIS - SPECIFICATION VALUE

    Detect malfunctioning part according to "DIAGNOSIS PROCEDURE ".

    Is malfunctioning part detected? 

    YES: GO TO  11.

    No: GO TO 9.

  9. DETECT MALFUNCTIONING SYSTEM BY SYMPTOM MATRIX CHART

    Detect malfunctioning system according to "SYMPTOM MATRIX CHART " based on the confirmed symptom in step  4, and determine the trouble diagnosis order based on possible causes and symptom.

    GO TO 10.

  10. DETECT MALFUNCTIONING PART BY DIAGNOSTIC PROCEDURE

    Inspect according to Diagnostic Procedure of the system.

    NOTE: The Diagnostic Procedure in Engine Control described based on open circuit inspection. A short circuit inspection is also required for the circuit check in the Diagnostic Procedure. For details, refer to Circuit Inspection in "WORK FLOW ".

    Is malfunctioning part detected? 

    YES: GO TO 11.

    No: Monitor input data from related sensors or check voltage of related ECM terminals using CONSULT-III. Refer to "ECM TERMINAL AND REFERENCE VALUE ", "CONSULT-III REFERENCE VALUE IN DATA MONITOR MODE ".

  11. REPAIR OR REPLACE THE MALFUNCTIONING PART
    1. Repair or replace the malfunctioning part.
    2. Reconnect parts or connectors disconnected during Diagnostic Procedure again after repair and replacement.
    3. Check DTC. If DTC is displayed, erase it, refer to "DTC INDEX ".

      GO TO 12.

  12. FINAL CHECK

    When DTC was detected in step  2, perform DTC Confirmation Procedure or Overall Function Check again, and then make sure that the malfunction have been repaired securely.

    When symptom was described from the customer, refer to confirmed symptom in step  3 or  4, and make sure that the symptom is not detected.

    OK or NG 

    NG (DTC*1 is detected): GO TO  10.

    NG (Symptom remains): GO TO  6.

    OK: Go to Next Step

    1. Before returning the vehicle to the customer, make sure to erase unnecessary DTC*1 in ECM and TCM (Transmission Control Module). (Refer to "DTC INDEX " and "OBD-II DIAGNOSTIC TROUBLE CODE (DTC) ".)
    2. If the completion of SRT is needed, drive vehicle under the specific driving pattern. Refer to "DTC INDEX ".
    3. INSPECTION END 

    *1: Include 1st trip DTC.

    *2: Include 1st trip freeze frame data.