lemon-mirror:
Home >> Infiniti >> 2011 >> M37 Base >> Repair and Diagnosis >> Electrical >> Starter >> Starting System -- M37/M56 >> System Description >> System >> System Diagram

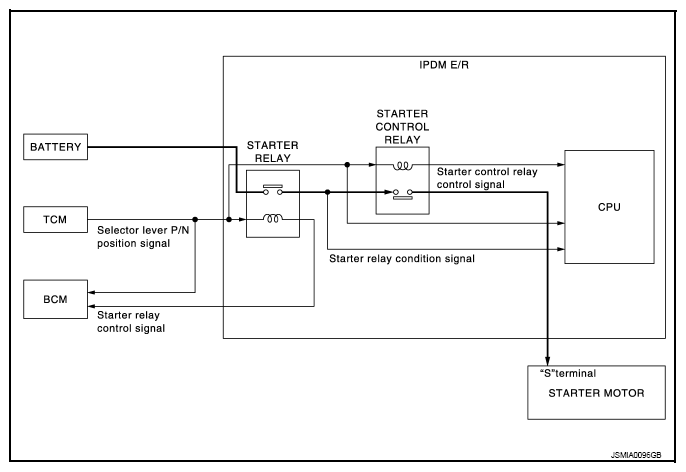
System Diagram

Fig 1: Starting System Diagram
G07018693Courtesy of NISSAN MOTOR CO., U.S.A.