lemon-mirror:
Home >> Infiniti >> 2011 >> M56 Base >> Repair and Diagnosis >> Engine Mechanical >> Engine Lubrication System >> System Description >> Description >> Engine Lubrication System Schematic

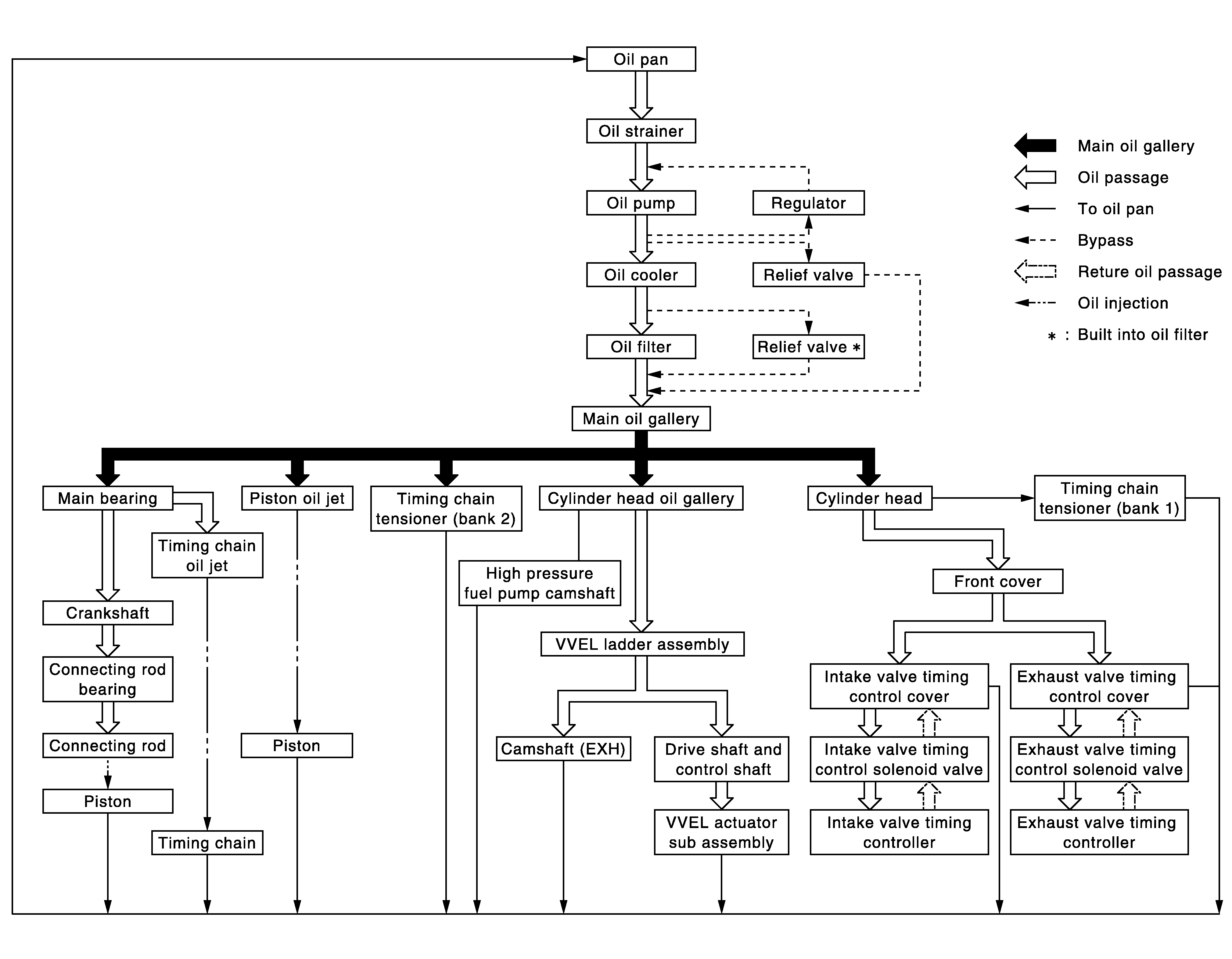
Engine Lubrication System Schematic

Fig 1: Engine Lubrication System Schematic
G07021597Courtesy of NISSAN MOTOR CO., U.S.A.