lemon-mirror:
Home >> Infiniti >> 2012 >> EX35 Base, AWD >> Repair and Diagnosis >> Engine Mechanical >> Engine Lubrication System >> System Description >> Description >> Engine Lubrication System Schematic

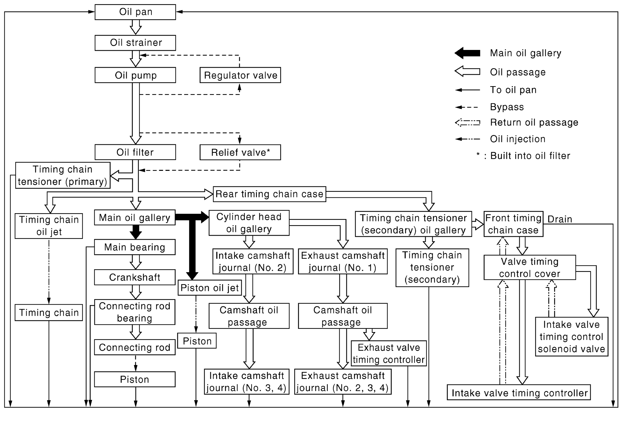
Engine Lubrication System Schematic

Fig 1: Engine Lubrication System Schematic
G04874687Courtesy of NISSAN NORTH AMERICA, INC.