lemon-mirror:
Home >> Infiniti >> 2016 >> QX80 Base, AWD >> Repair and Diagnosis >> Electrical >> Charging Systems >> System Description >> System >> Charging System >> System Diagram

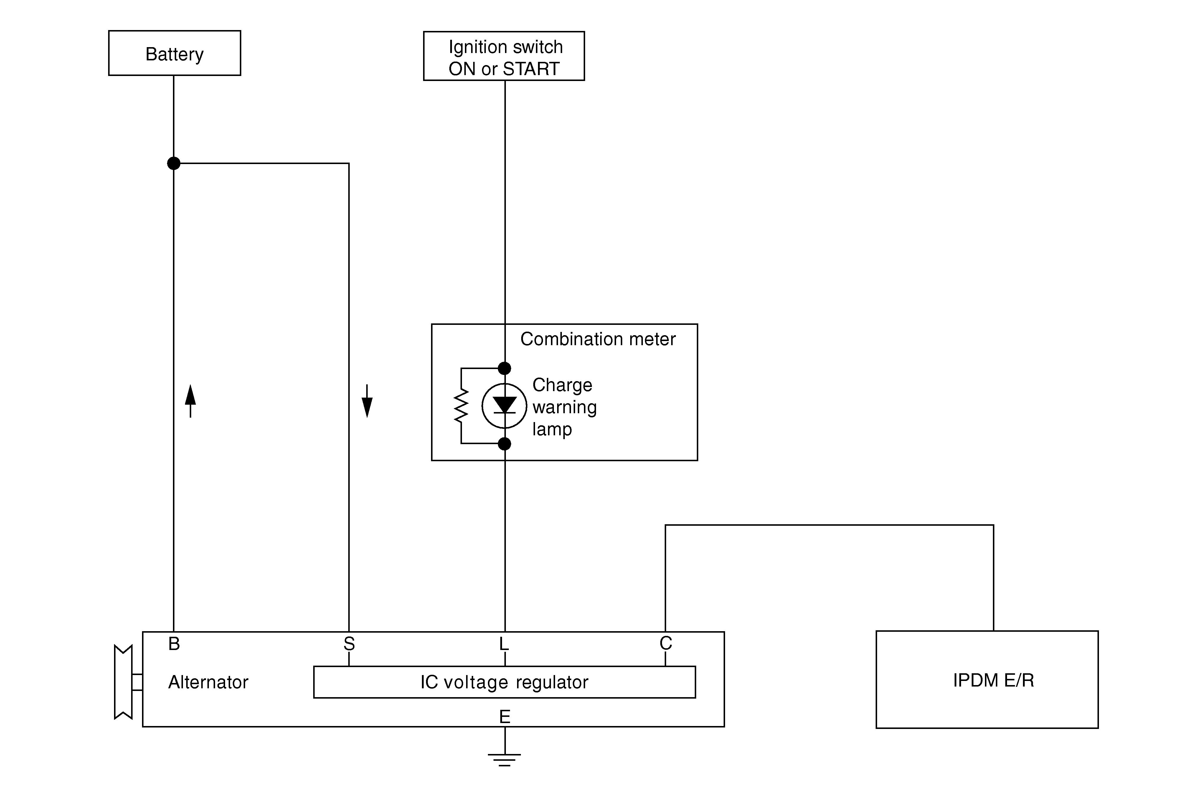
System Diagram

G05737631Courtesy of NISSAN NORTH AMERICA, INC.