lemon-mirror:
Home >> Infiniti >> 2017 >> QX30 Base >> Repair and Diagnosis >> Body & Frame >> Seats >> Automatic Drive Positioner >> System Description >> System >> Memory Function >> System Description >> System Diagram

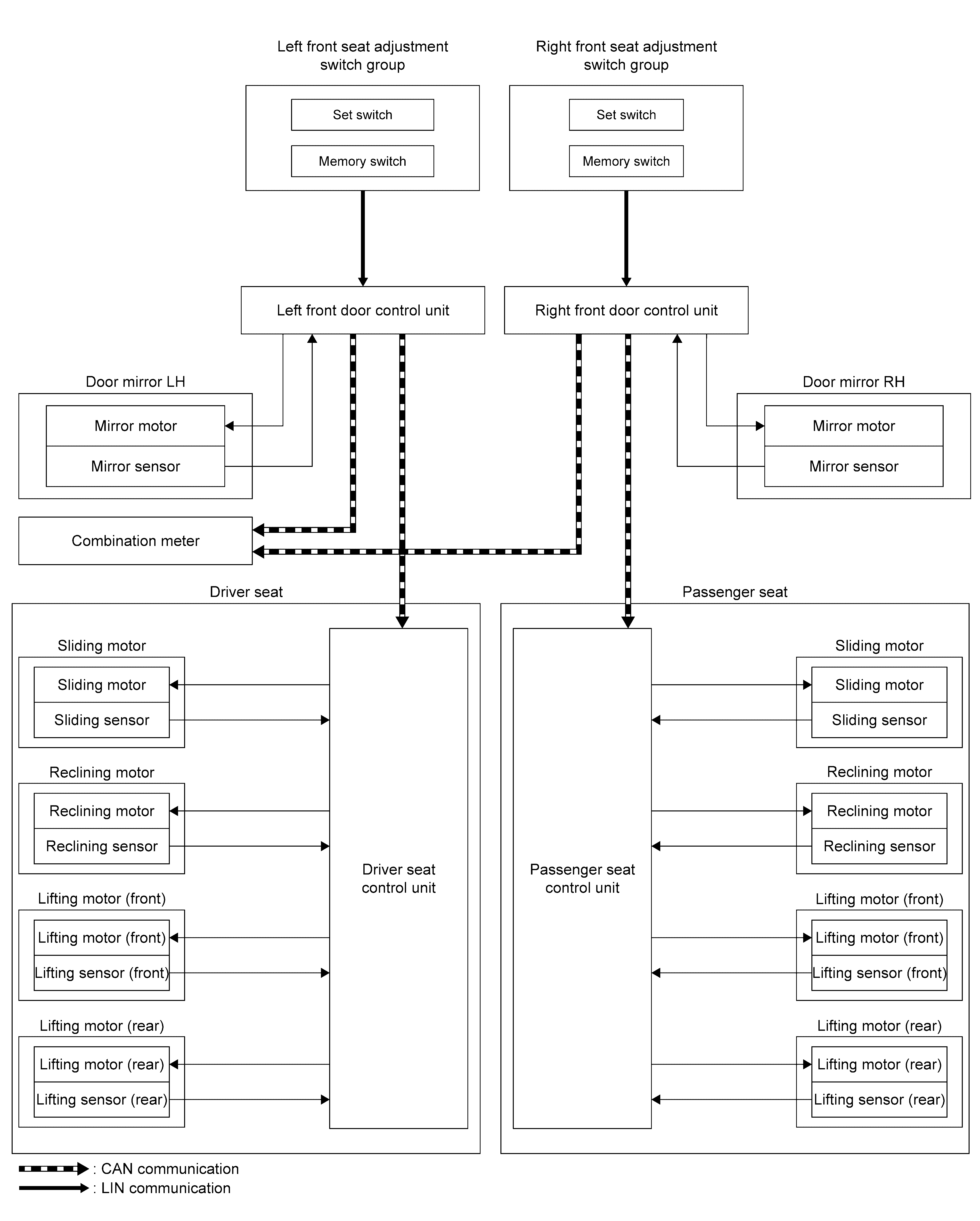
System Diagram

GNSJMJIB2042GB-042Courtesy of NISSAN NORTH AMERICA, INC.