lemon-mirror:
Home >> Infiniti >> 2018 >> Q60 Pure, RWD >> Repair and Diagnosis >> Transmission >> Transmission Control Systems >> Drive Mode System >> System Description >> System >> Log-In Function >> System Description >> System Diagram

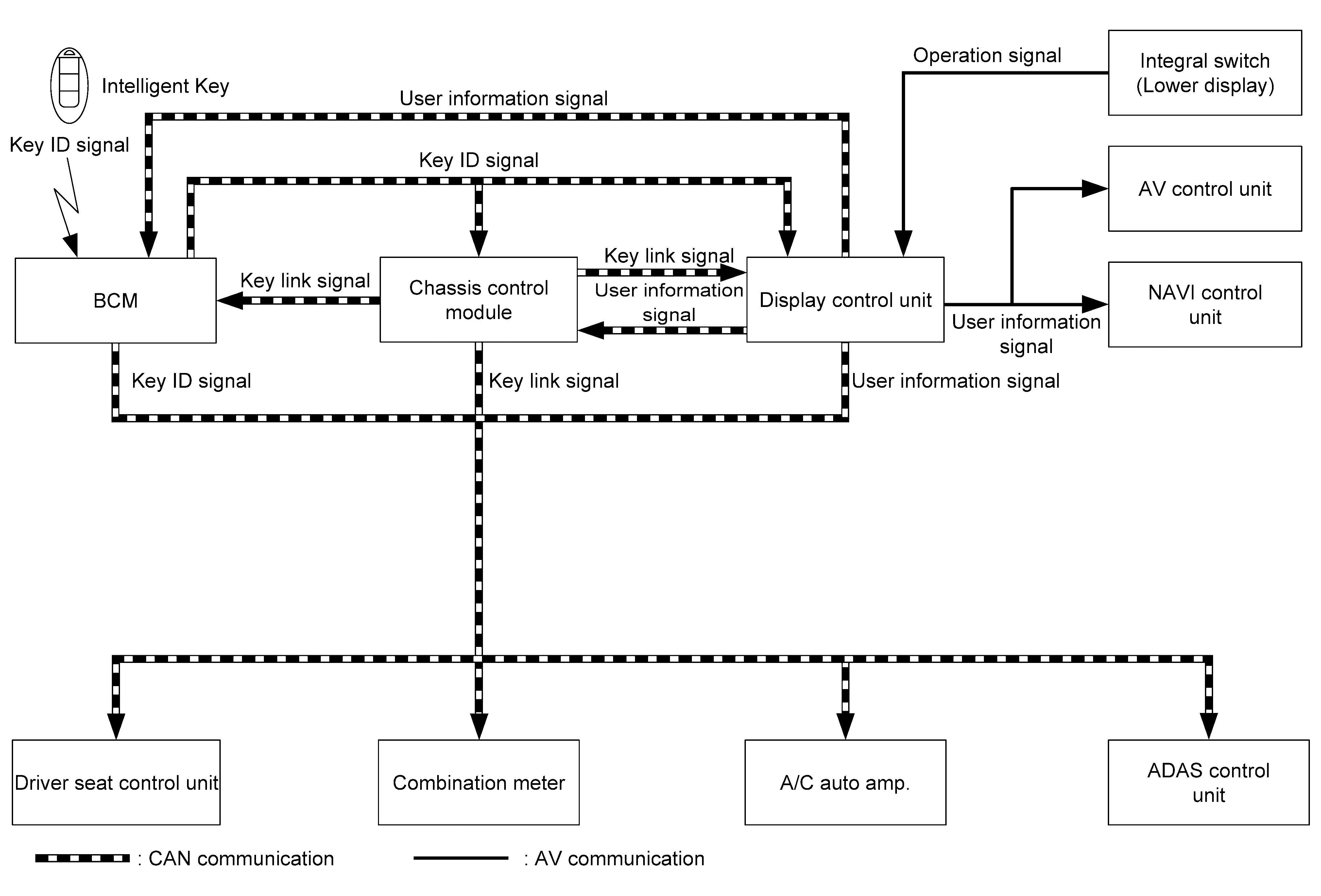
System Diagram

GNSJSOIA2437GB-437Courtesy of NISSAN NORTH AMERICA, INC.