lemon-mirror:
Home >> Infiniti >> 2019 >> Q50 Sport, AWD >> Repair and Diagnosis >> Body & Frame >> Windows >> Power Window Control System >> System Description >> System >> System Description >> System Diagram

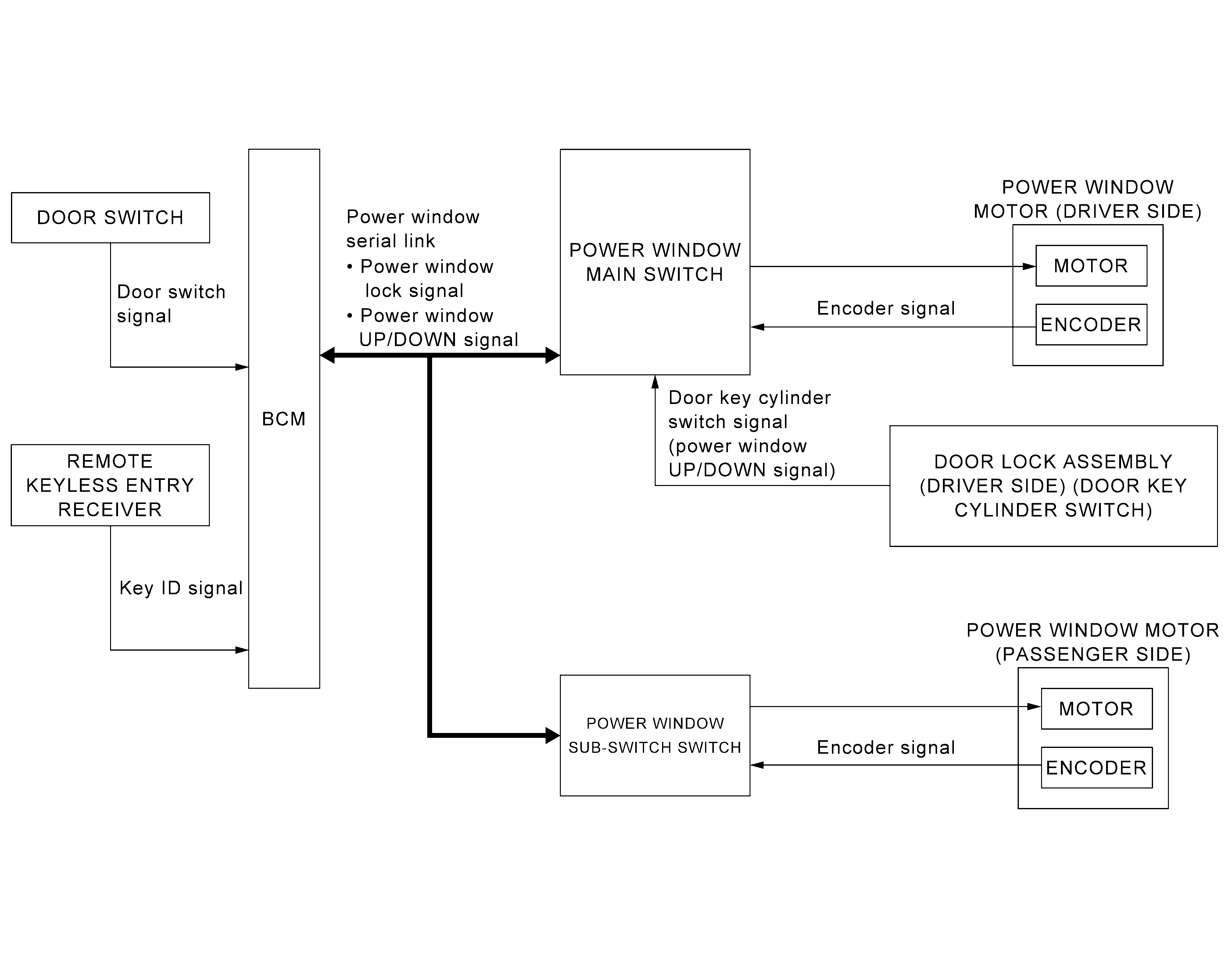
System Diagram

GNSJMKIB6815GB-815Courtesy of NISSAN NORTH AMERICA, INC.