lemon-mirror:
Home >> Infiniti >> 2020 >> QX50 Pure, 4WD >> Repair and Diagnosis >> Engine Performance >> Engine Control Systems >> Drive Mode System >> System Description >> System >> INFINITI Drive Mode Selector >> System Description >> System Diagram

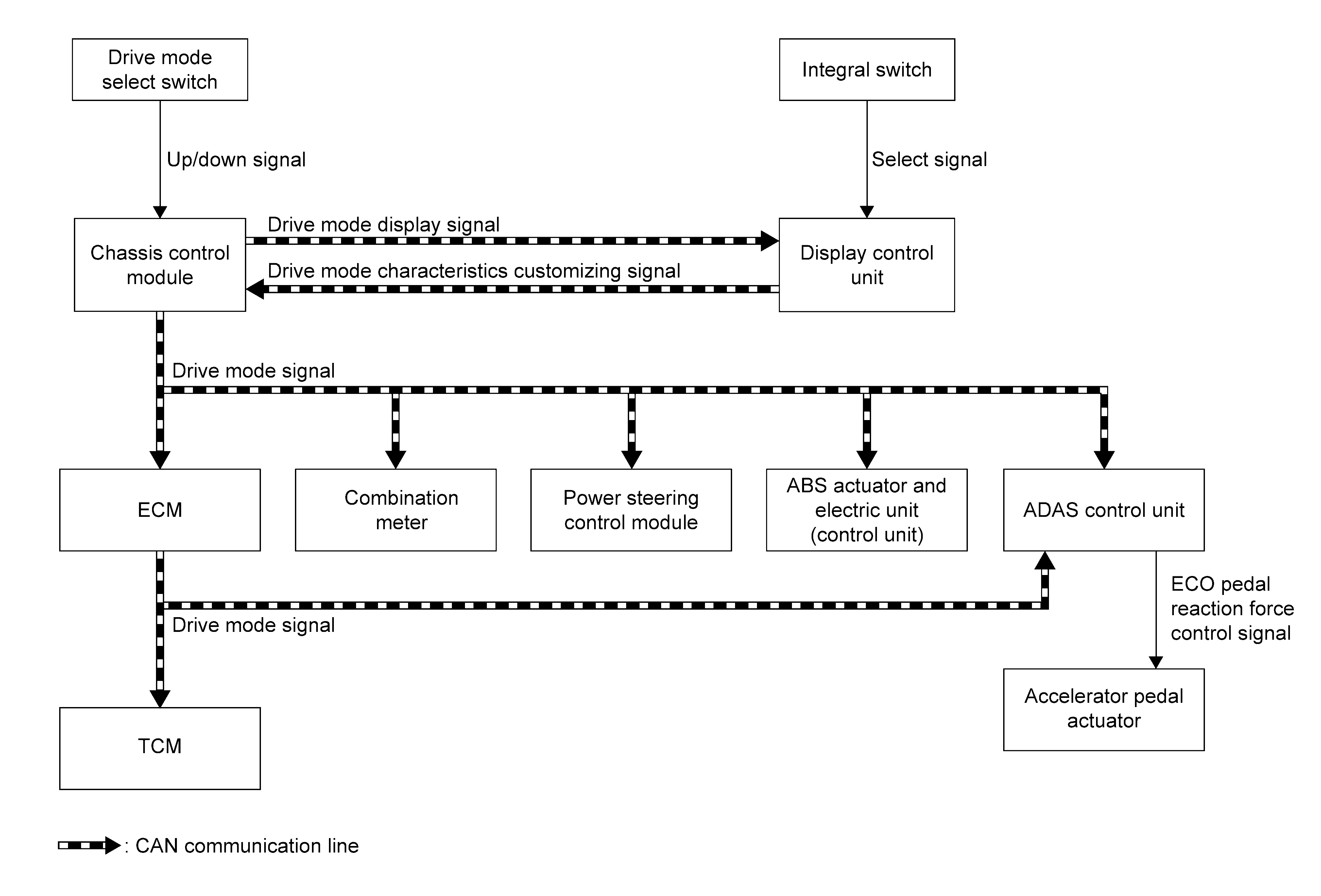
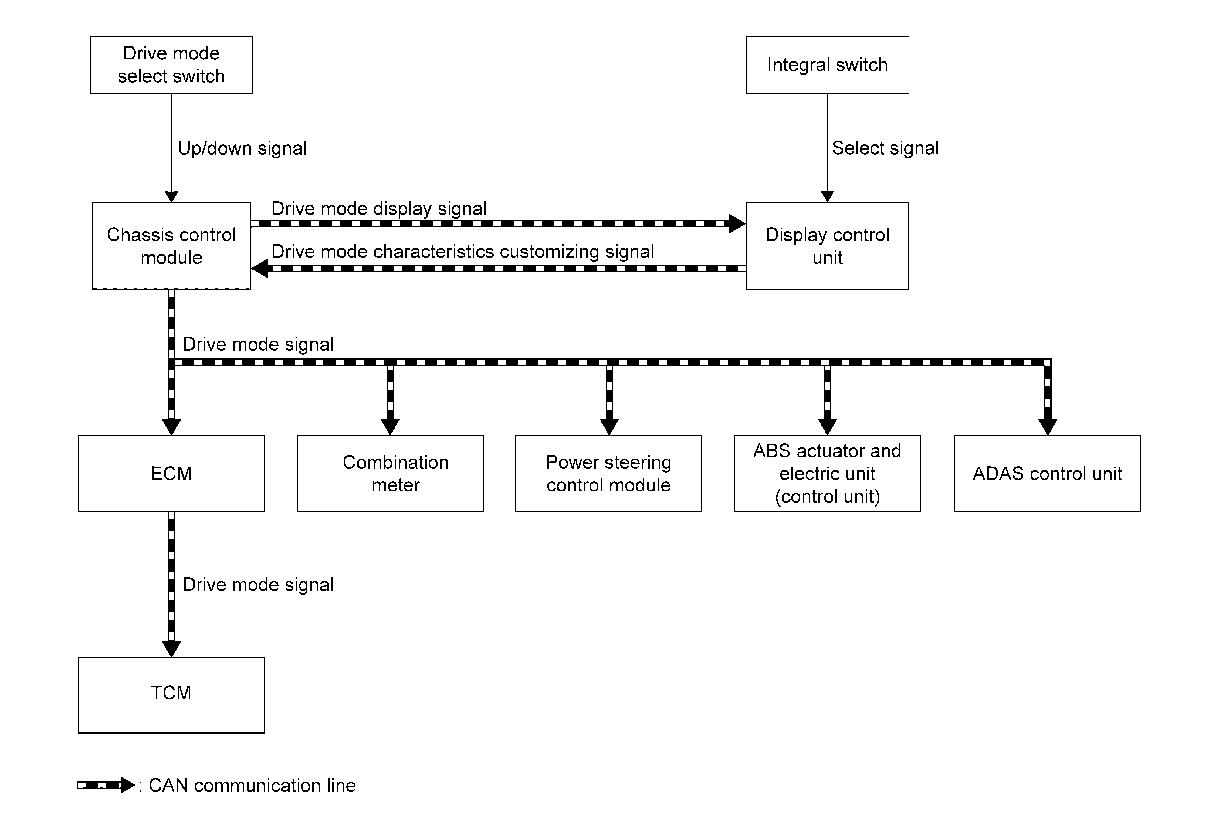
System Diagram

GNSILL0189255-255Courtesy of NISSAN NORTH AMERICA, INC.
GNSJSOIA2388GB-388Courtesy of NISSAN NORTH AMERICA, INC.