lemon-mirror:
Home >> Infiniti >> 2020 >> QX50 Pure, FWD >> Repair and Diagnosis >> Engine Performance >> Engine Control Systems >> Drive Mode System >> System Description >> System >> Log-In Function >> System Description >> System Diagram

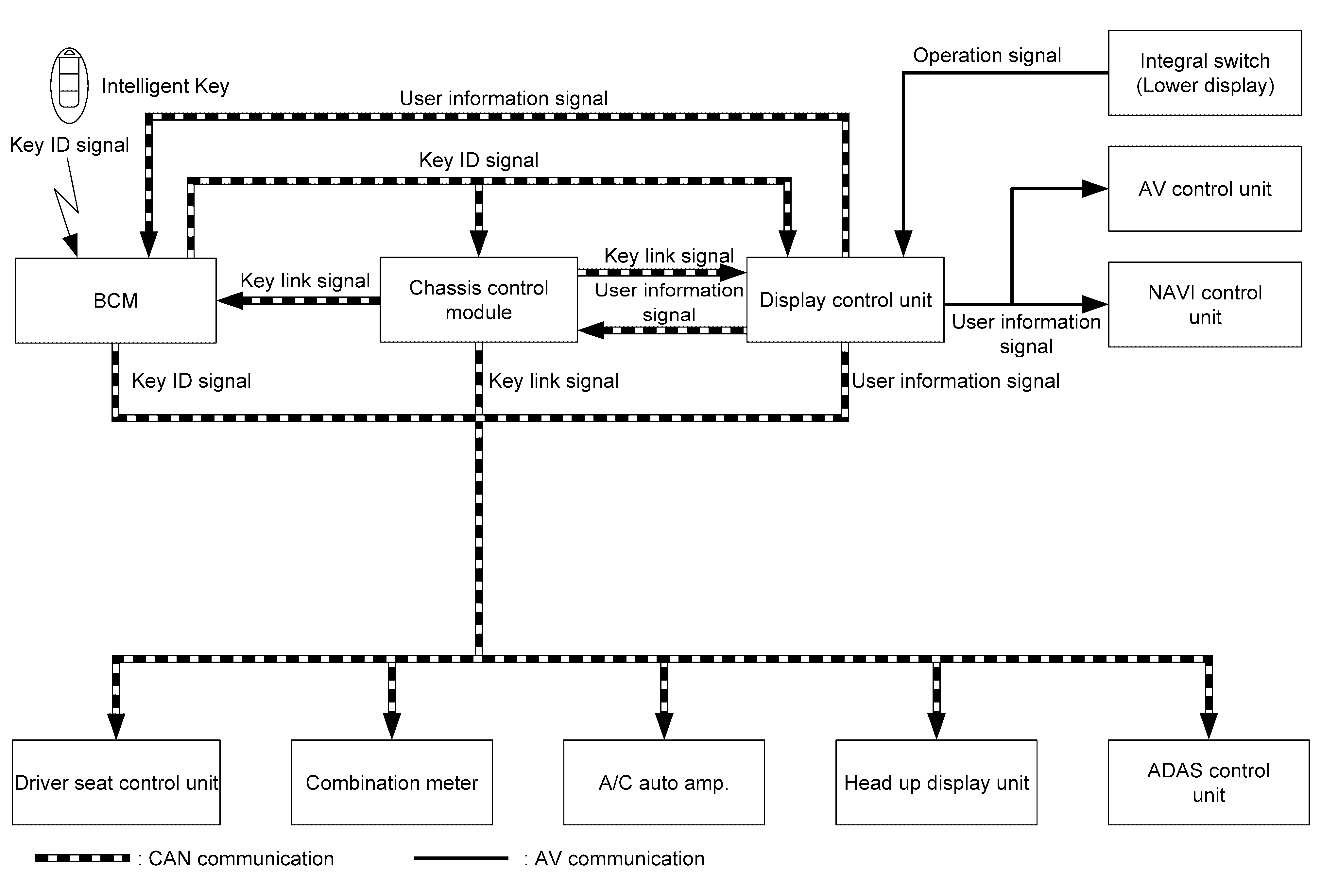
System Diagram

GNSILL0191208-208Courtesy of NISSAN NORTH AMERICA, INC.