lemon-mirror:
Home >> Infiniti >> 2021 >> QX50 Essential, FWD >> Repair and Diagnosis >> Body & Frame >> Windows >> Power Window Control System (Diagnostics, Service Information) >> System Description >> System >> System Diagram

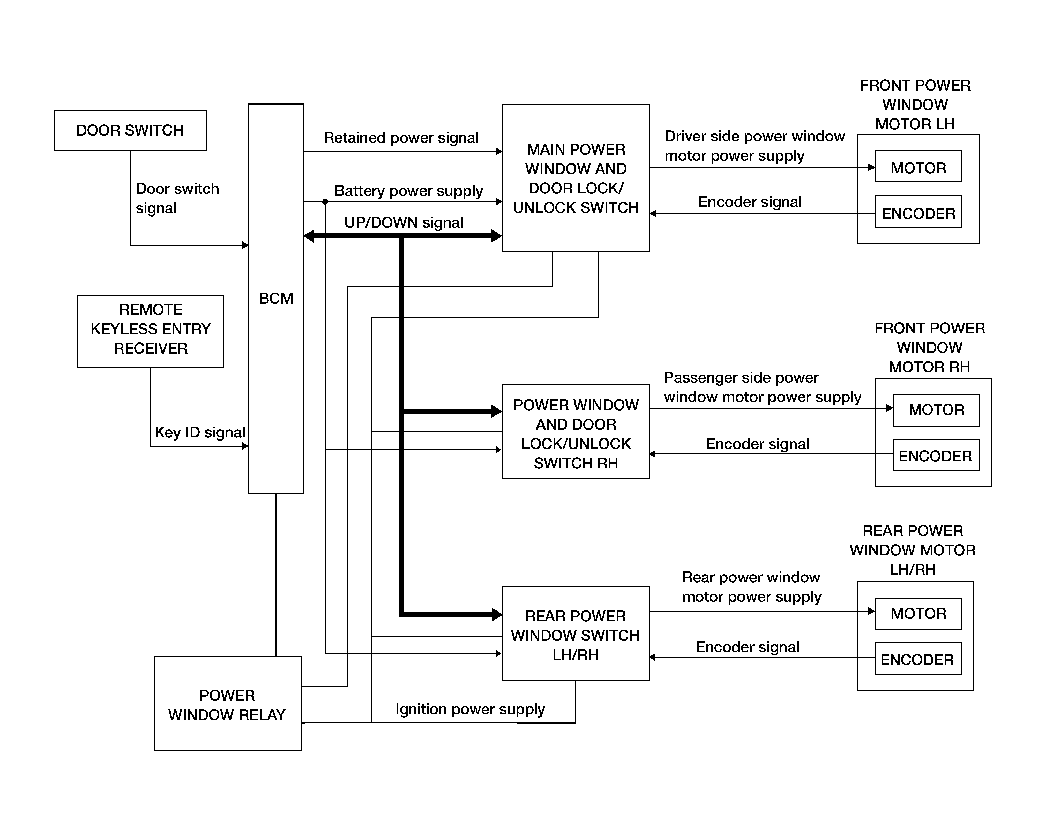
System Diagram

G05693697Courtesy of NISSAN NORTH AMERICA, INC.