lemon-mirror:
Home >> Infiniti >> 2022 >> QX55 Luxe >> Repair and Diagnosis >> Transmission >> Transmission Control Systems >> Drive Mode System >> System Description >> System >> Log-In Function >> System Description >> System Diagram

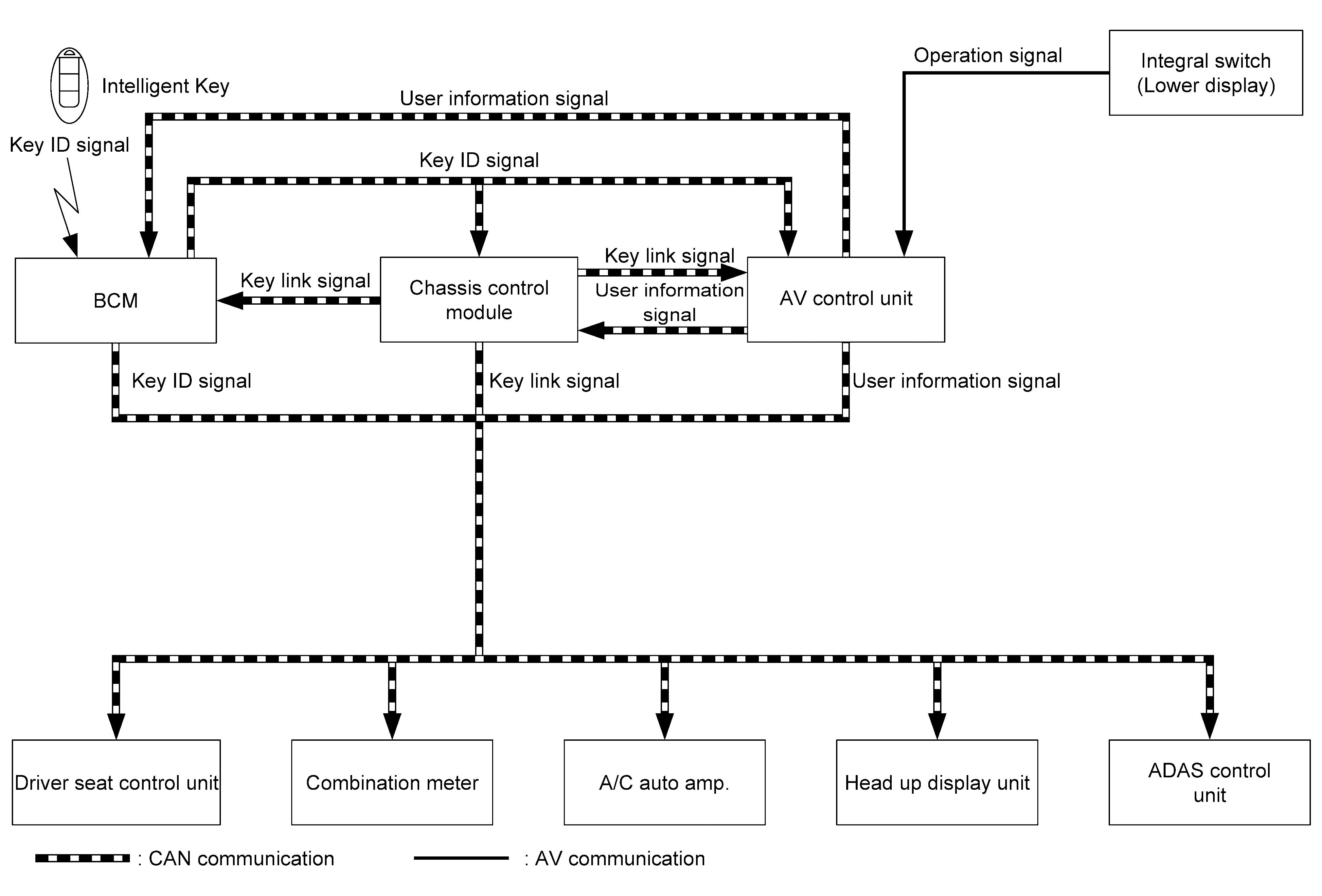
System Diagram

GNSILL0336399Courtesy of NISSAN NORTH AMERICA, INC.