lemon-mirror:
Home >> Infiniti >> 2022 >> QX60 Autograph, FWD >> Repair and Diagnosis >> Electrical >> Body Electrical >> Power Distribution System >> System Description >> System >> Auto Acc Function >> System Description >> Operation Flow

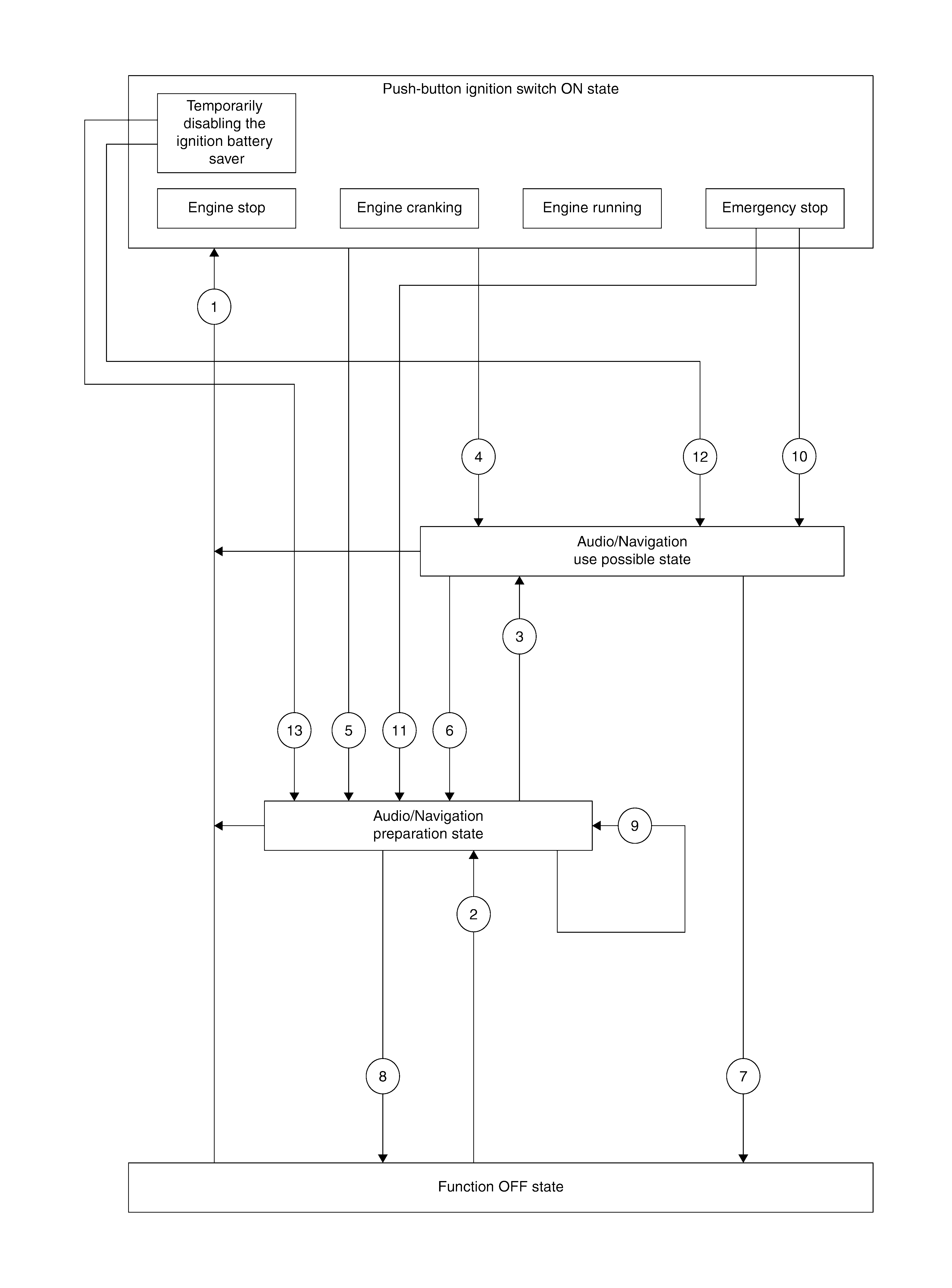
Operation Flow

GNSDB17720Courtesy of NISSAN NORTH AMERICA, INC.

Push-button ignition switch ON state 

In this status the push-button ignition switch is operated and placed ON.

Audio/Navigation use possible state 

Audio/Navigation preparation state 

Function OFF state 

In this status the AUTO ACC function stops and power to the accessories is not supplied.

No.

Function status

Shifting condition

Accessory power supply

SYMBOL

Shifting from "Function OFF state" to "push-button ignition switch ON state"

Any of the following conditions are satisfied:

  • Push-button ignition switch ON from OFF.
  • Operate push-button ignition switch and start the engine.
  • Operate REMOTE ENGINE START button of Intelligent Key and start the engine.

OFF -> ON

Shifting from "Audio/Navigation preparation state" to "push-button ignition switch ON state"

ON

Shifting from "Audio/Navigation use possible state" to "push-button ignition switch ON state"

ON

SYMBOL

Shifting from "Function OFF state" to "Audio/Navigation preparation state"

Any of the following conditions are satisfied:

  • Each door is opened or closed.
  • Close all doors and back door, and lock all doors with the Intelligent Key or door request switch.
  • Operate either the door request switch or the unlock button of the Intelligent Key to unlock the door.
  • Operate lighting switch and turn ON the tail lamp.

OFF -> ON

SYMBOL

Shifting from "Audio/Navigation preparation state" to "Audio/Navigation use possible state"

Operate audio/navigation.

ON

SYMBOL

Shifting from "push-button ignition switch ON state" to "Audio/Navigation use possible state"

Push-button ignition switch OFF from ON while front LH door is close with vehicle speed is less than 2 MPH (3 km/h).

ON

SYMBOL

Shifting from "push-button ignition switch ON state" to "Audio/Navigation preparation state"

Push-button ignition switch OFF from ON while front LH door is open with vehicle speed is less than 2 MPH (3 km/h).

ON

SYMBOL

Shifting from "Audio/Navigation use possible state" to "Audio/Navigation preparation state"

Any of the following conditions are satisfied:

  • Front LH door is opened.
  • Close all doors and back door, and lock all doors with the Intelligent Key or door request switch.
  • 10 minutes pass from "Audio/Navigation use possible state".

ON

SYMBOL

Shifting from "Audio/Navigation use possible state" to "Function OFF state"

30 minutes pass from "Audio/Navigation use possible state".

ON -> OFF

SYMBOL

Shifting from "Audio/Navigation preparation state" to "Function OFF state"

1 minutes or 3 minutes pass from "Audio/Navigation preparation state".

ON -> OFF

SYMBOL

Shifting from "Audio/Navigation use possible state" time extension (1 minute)

Any of the following conditions are satisfied:

  • Each door is opened or closed.
  • Close all doors and back door, and lock all doors with the Intelligent Key or door request switch.
  • Operate either the door request switch or the unlock button of the Intelligent Key to unlock the door.
  • Operate lighting switch and turn ON the tail lamp.
  • Operate power window switch and open/close the power window.

ON

SYMBOL

Shifting from "push-button ignition switch ON state" (in status of emergency stop) to "Audio/Navigation use possible state"

Vehicle speed is less than 2 MPH (3 km/h) and except front LH door is opened.

ON

SYMBOL

Shifting from "push-button ignition switch ON state" (in status of emergency stop) to "Audio/Navigation preparation state"

Vehicle speed is less than 2 MPH (3 km/h) and front LH door is opened.

ON

SYMBOL

Shifting from "push-button ignition switch ON state" (in status of temporarily disabling the ignition battery saver) to "Audio/Navigation use possible state"

Press and hold the push-button ignition switch continuously for 3 seconds or more when all of the following conditions are satisfied:

  • Selector lever: Except P or N position
  • Brake pedal: Not depressed
  • Front LH door: Close

ON

SYMBOL

Shifting from "push-button ignition switch ON state" (in status of temporarily disabling the ignition battery save) to "Audio/Navigation preparation state"

Press and hold the push-button ignition switch continuously for 3 seconds or more when all of the following conditions are satisfied:

  • Selector lever: Except P or N position
  • Brake pedal: Not depressed
  • Front LH door: Open

ON