lemon-mirror:
Home >> Infiniti >> 2023 >> Q50 Luxe, RWD >> Repair and Diagnosis >> Engine Performance >> Engine Control Systems >> Drive Mode System (Diagnostics) >> Description >> System >> Log-In Function >> System Description >> System Diagram

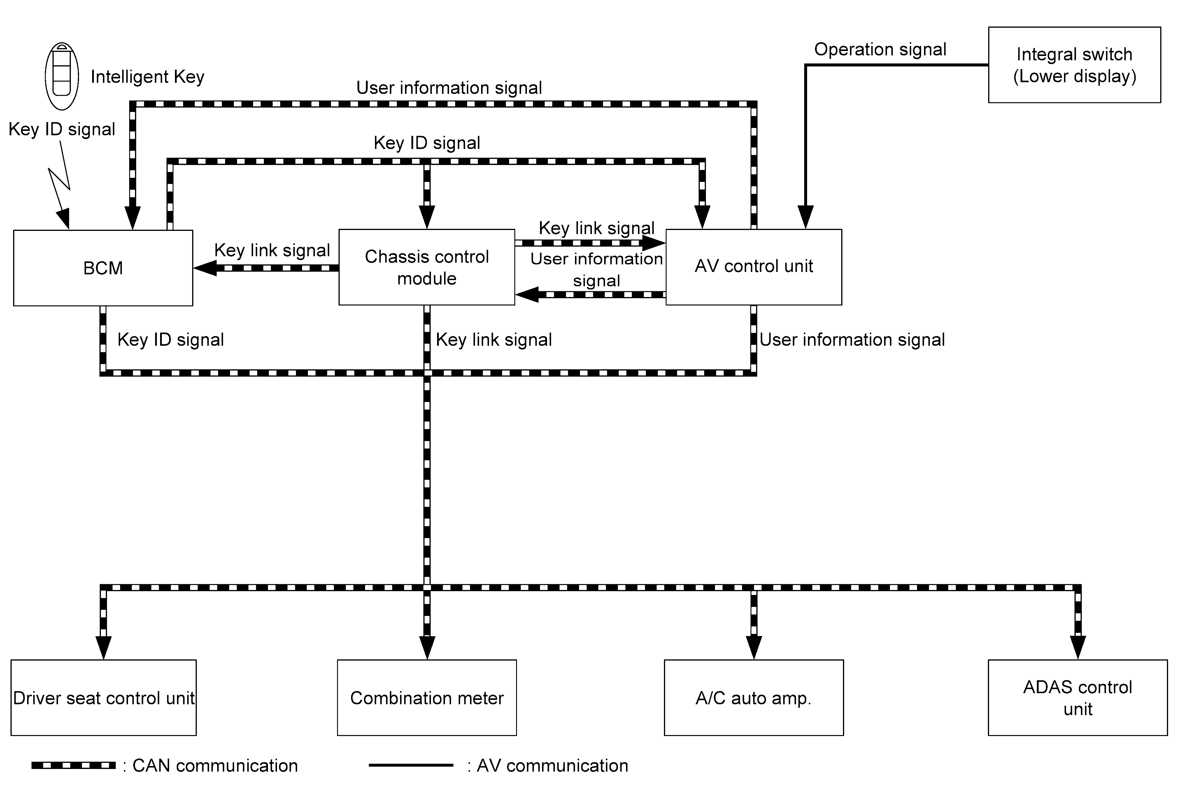
System Diagram

GNSDB40142Courtesy of NISSAN NORTH AMERICA, INC.