lemon-mirror:
Home >> Infiniti >> 2024 >> QX60 Autograph, FWD >> Repair and Diagnosis >> Electrical >> Body Electrical >> Power Distribution System >> System Description >> System >> Auto Acc Function >> System Description

System Description

SYSTEM DIAGRAM 

GNSDB140096Courtesy of NISSAN NORTH AMERICA, INC.
Component Function
Intelligent Key Operates based on the results of electronic ID verification using two-way communication between the Intelligent Key and the vehicle (Intelligent Key unit).
Each door request switch Detects door lock/unlock operation.
Push-button ignition switch Refer to Push-Button Ignition Switch .
Each door switch Detects door open/close condition.
Combination switch Inputs the each switch condition signal to BCM.
Front power window motor LH Transmits front power window open/close signal to BCM via LIN communication.
Intelligent Key unit Transmits push-button ignition switch status signal and door lock/unlock request signal to BCM via CAN communication.
ABS actuator and electric unit (control unit) Transmits vehicle speed signal to the BCM via CAN communication.
TCU Transmits auto ACC request signal to BCM via CAN communication.
BCM BCM operates the auto ACC function based on each signal state.
Accessory relay Controlled by the BCM and turns ON/OFF the battery power supply to each part.
Audio/Navigation
  • Transmits auto ACC request signal to BCM via CAN communication.
  • Auto ACC status signal receives from BCM via CAN communication.

Signal transmission function list 

Signal name Input Output Description
Door request switch signal Each door request switch Intelligent Key unit Transmits the door request switch signal to the Intelligent Key unit.
Push-button ignition switch signal Push-button ignition switch Intelligent Key unit Transmits the push-button ignition switch signal to the Intelligent Key unit.
Door switch signal Each door switch BCM Transmits the door switch signal to the BCM.
Combination switch signal Combination switch BCM Transmits the combination switch signal to the BCM.
Front power window open/close signal Front power window motor LH BCM (LIN) Transmits the front power window open/close signal via LIN communication.
Push-button ignition switch status signal Intelligent Key unit BCM (CAN) Transmits the push-button ignition switch status signal via CAN communication.
Door lock/unlock request signal Intelligent Key unit BCM (CAN) Transmits the door lock/unlock request signal via CAN communication.
Auto ACC request signal
  • Audio/Navigation
  • TCU
BCM (CAN) Transmits the auto ACC request signal via CAN communication.
Auto ACC status signal BCM
  • Audio/Navigation (CAN)
  • TCU (CAN)
Transmits the auto ACC status signal via CAN communication.
Vehicle speed signal ABS actuator and electric unit (control unit) BCM (CAN) Transmits the vehicle speed signal via CAN communication.

SYSTEM DESCRIPTION 

In conventional vehicles, power is supplied to the accessories of the vehicle after the push-button ignition switch is placed to ACC. The AUTO ACC function is a function that bypasses the push-button ignition switch ACC mode and automatically distributes accessory power supply to each switch and unit based on door unlock operation, etc. using the Intelligent Key.

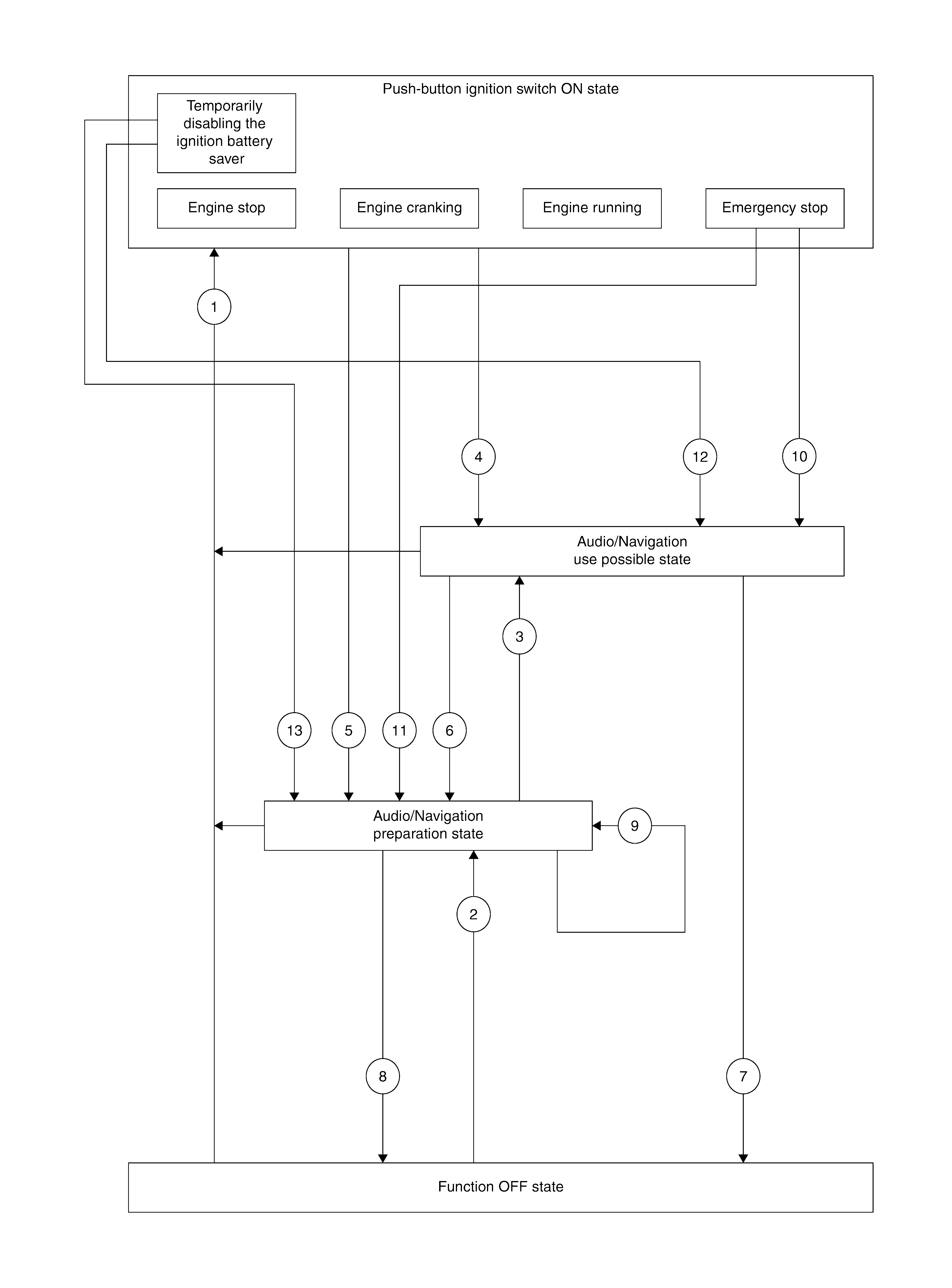
OPERATION FLOW 

GNSDB137241Courtesy of NISSAN NORTH AMERICA, INC.

Push-button ignition switch ON state 

In this status the push-button ignition switch is operated and placed ON.

Audio/Navigation use possible state 

Audio/Navigation preparation state 

Function OFF state 

In this status the AUTO ACC function stops and power to the accessories is not supplied.

No. Function status Shifting condition Accessory power supply
SYMBOL Shifting from "Function OFF state" to "Push-button ignition switch ON state" Any of the following conditions are satisfied:
  • Push-button ignition switch ON from OFF.
  • Operate push-button ignition switch and start the engine.
  • Operate REMOTE ENGINE START button of Intelligent Key and start the engine.
OFF -> ON
Shifting from "Audio/Navigation preparation state" to "Push-button ignition switch ON state" ON
Shifting from "Audio/Navigation use possible state" to "Push-button ignition switch ON state" ON
SYMBOL Shifting from "Function OFF state" to "Audio/Navigation preparation state" Any of the following conditions are satisfied:
  • Each door is opened or closed.
  • Close all doors and back door, and lock all doors with the Intelligent Key or door request switch.
  • Operate either the door request switch or the unlock button of the Intelligent Key to unlock the door.
  • Operate lighting switch and turn ON the tail lamp.
OFF -> ON
SYMBOL Shifting from "Audio/Navigation preparation state" to "Audio/Navigation use possible state" Operate audio/navigation. ON
SYMBOL Shifting from "Push-button ignition switch ON state" to "Audio/Navigation use possible state" Push-button ignition switch OFF from ON while front door LH is closed with vehicle speed is less than 2 MPH (3 km/h). ON
SYMBOL Shifting from "Push-button ignition switch ON state" to "Audio/Navigation preparation state" Push-button ignition switch OFF from ON while front door LH is open with vehicle speed is less than 2 MPH (3 km/h). ON
SYMBOL Shifting from "Audio/Navigation use possible state" to "Audio/Navigation preparation state" Any of the following conditions are satisfied:
  • Front door LH is opened.
  • Close all doors and back door, and lock all doors with the Intelligent Key or door request switch.
  • 10 minutes pass from "Audio/Navigation use possible state".
ON
SYMBOL Shifting from "Audio/Navigation use possible state" to "Function OFF state" 30 minutes pass from "Audio/Navigation use possible state". ON -> OFF
SYMBOL Shifting from "Audio/Navigation preparation state" to "Function OFF state" 1 minutes or 3 minutes pass from "Audio/Navigation preparation state". ON -> OFF
SYMBOL Shifting from "Audio/Navigation use possible state" time extension (1 minute) Any of the following conditions are satisfied:
  • Each door is opened or closed.
  • Close all doors and back door, and lock all doors with the Intelligent Key or door request switch.
  • Operate either the door request switch or the unlock button of the Intelligent Key to unlock the door.
  • Operate lighting switch and turn ON the tail lamp.
  • Operate power window switch and open/close the power window.
ON
SYMBOL Shifting from "Push-button ignition switch ON state" (in status of emergency stop) to "Audio/Navigation use possible state" Vehicle speed is less than 2 MPH (3 km/h) and except front door LH is opened. ON
SYMBOL Shifting from "Push-button ignition switch ON state" (in status of emergency stop) to "Audio/Navigation preparation state" Vehicle speed is less than 2 MPH (3 km/h) and front door LH is opened. ON
SYMBOL Shifting from "Push-button ignition switch ON state" (in status of temporarily disabling the ignition battery saver) to "Audio/Navigation use possible state" Press and hold the push-button ignition switch continuously for 3 seconds or more when all of the following conditions are satisfied:
  • Shift selector: Except P or N position
  • Brake pedal: Not depressed
  • Front door LH: Close
ON
SYMBOL Shifting from "Push-button ignition switch ON state" (in status of temporarily disabling the ignition battery save) to "Audio/Navigation preparation state" Press and hold the push-button ignition switch continuously for 3 seconds or more when all of the following conditions are satisfied:
  • Shift selector: Except P or N position
  • Brake pedal: Not depressed
  • Front door LH: Open
ON