lemon-mirror:
Home >> Isuzu >> 2004 >> Axiom Base, RWD >> Repair and Diagnosis >> Transmission >> Transfer Case >> Driveline Control System Tod >> Basic Diagnostic Flow Chart

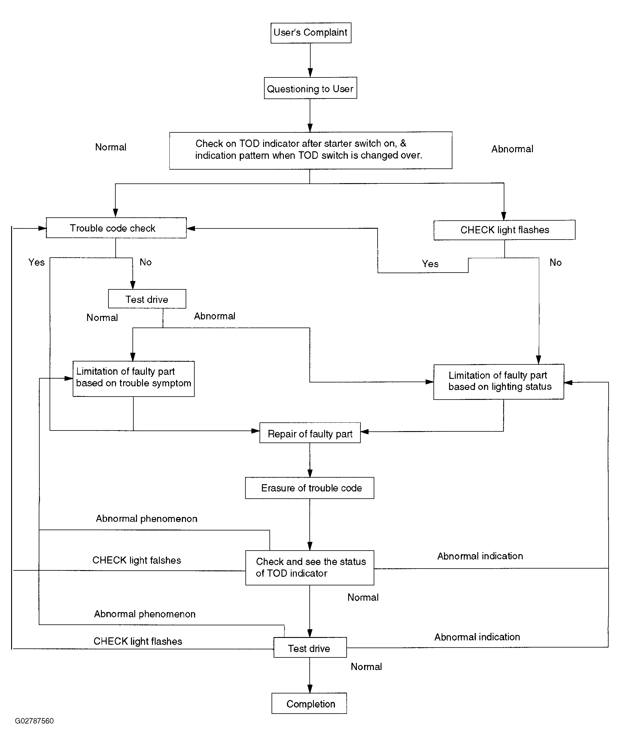
Basic Diagnostic Flow Chart

Fig 1: Basic Diagnostic Flow Chart
G02787560Courtesy of ISUZU MOTOR CO.