lemon-mirror:
Home >> Jeep >> 1983 >> Cherokee Base, 4.2 C, Automatic >> Repair and Diagnosis >> Engine Performance >> System >> 4.2L Feedback Carburetor System >> Component Testing >> Test No. 1 - Operational Test

Test No. 1 - Operational Test

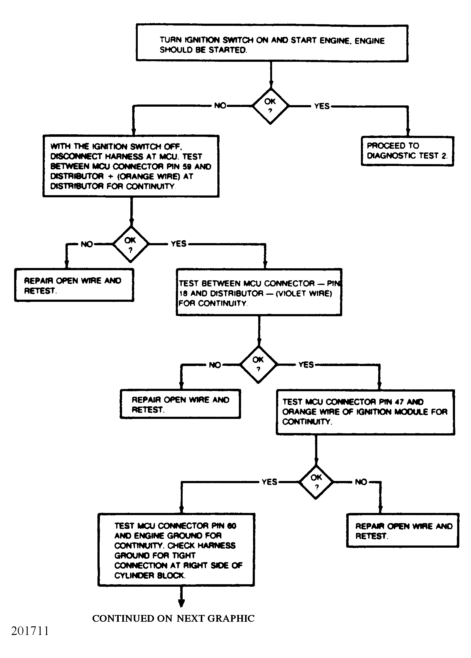
Fig 1: Test No. 1, Operational Test (1 of 5)
G201711
Fig 2: Test No. 1, Operational Test (2 of 5)
G28733
Fig 3: Test No. 1, Operational Test (3 of 5)
G28734
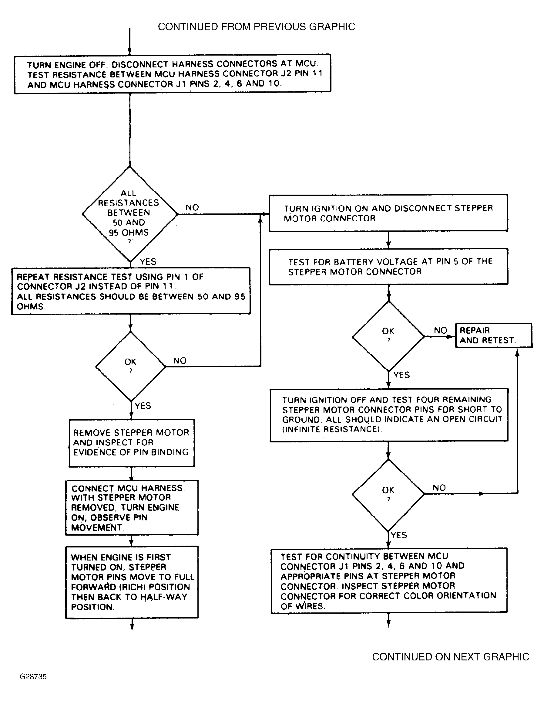
Fig 4: Test No. 1, Operational Test (4 of 5)
G28735
Fig 5: Test No. 1, Operational Test (5 of 5)
G28736