lemon-mirror:
Home >> Jeep >> 2007 >> Compass Limited, FWD, Standard >> Repair and Diagnosis (Single Page) >> Accessories & Equipment >> Communication Devices >> Electronic Control Modules (Service Information) >> Module-Transmission Control >> Operation >> Transmission Control Module >> Shift Control >> Notes

Shift Control: Notes

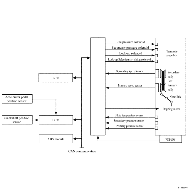
Fig 1: CAN COMMUNICATION SCHEMATIC
GC0053316Courtesy of CHRYSLER LLC

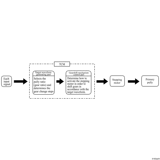
In order to select the gear ratio which can obtain the driving force in accordance with driver's intention and the vehicle condition, TCM monitors the driving conditions, such as the vehicle speed and the throttle position and selects the optimum gear ratio, and determines the gear change steps to the gear ratio. Then it sends the command to the stepping motor, and controls the flow-in/flow-out of line pressure to/from the primary pulley to determine the position of the moving-pulley and control the gear ratio.

Fig 2: GEAR RATIO
GC0053317Courtesy of CHRYSLER LLC

Selection of the gear ratio is set for every position separately.