lemon-mirror:
Home >> Jeep >> 2012 >> Compass Limited, FWD, Standard >> Repair and Diagnosis >> Transmission >> Automatic Trans >> Transmission Control Module (TCM) - Electrical Diagnostics >> DTC Troubleshooting >> P1661-Sensor Ground Reference Circuit >> Notes

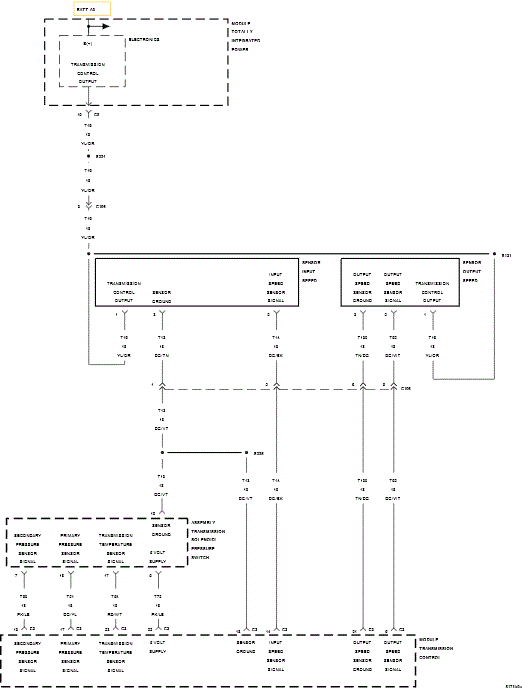
P1661-Sensor Ground Reference Circuit: Notes

Fig 1: Sensor Reference Voltage Wiring Diagram
GC0100303Courtesy of CHRYSLER GROUP, LLC

For a complete wiring diagram, refer to appropriate SYSTEM WIRING DIAGRAMS article  .