lemon-mirror:
Home >> Kia >> 2004 >> Amanti >> Repair and Diagnosis >> Engine Performance >> System >> Fuel System & Engine Control System >> MFI Control System >> Control Relay >> Circuit Diagram

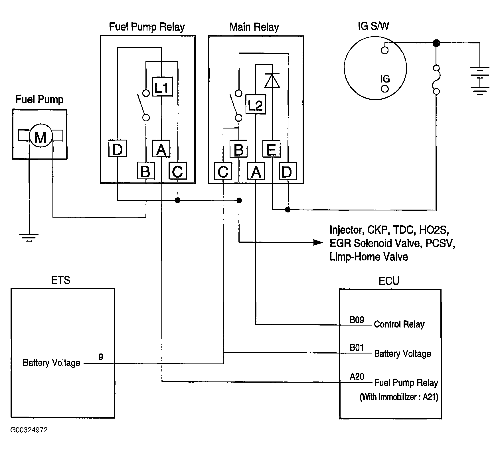
Circuit Diagram

Fig 1: Illustrating Control Relay Circuit Diagram
G00324972Courtesy of KIA MOTORS AMERICA, INC.