lemon-mirror:
Home >> Kia >> 2016 >> Soul ! >> Repair and Diagnosis >> Transmission >> Transmission Control Systems >> Automatic Transaxle Control System - 2.0L >> Inhibitor Switch >> Troubleshooting

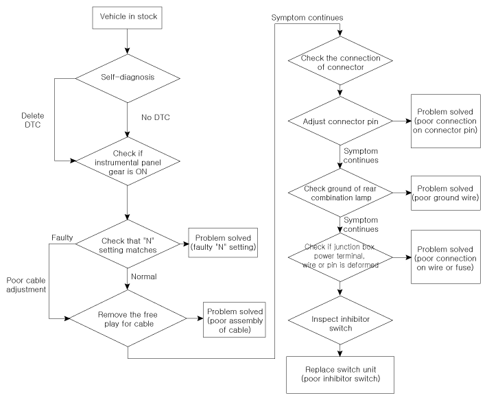
Inhibitor Switch: Troubleshooting

G11955918Courtesy of