lemon-mirror:
Home >> Kia >> 2017 >> Cadenza Technology >> Repair and Diagnosis >> Transmission >> Transmission Control Systems >> Automatic Transaxle Control System >> Position Switch >> Troubleshooting

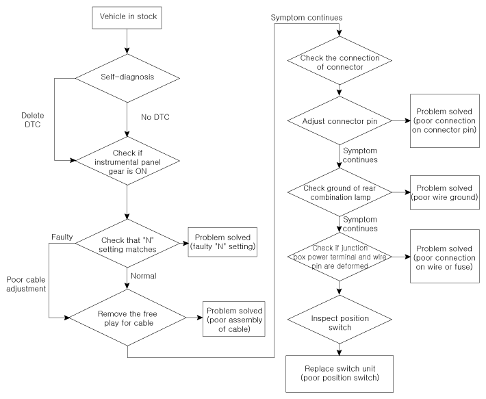
Position Switch: Troubleshooting

Fig 1: DTC Troubleshooting Flowchart
G12293734Courtesy of KIA MOTORS AMERICA, INC.