lemon-mirror:
Home >> Kia >> 2017 >> Forte EX >> Repair and Diagnosis >> Transmission >> Transmission Control Systems >> Automatic Transaxle Control System - 2.0L GDI >> Inhibitor Switch >> Troubleshooting

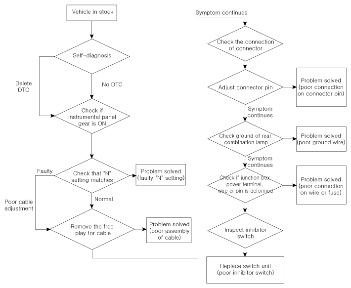
Inhibitor Switch: Troubleshooting

Fig 1: Inhibitor Switch Troubleshooting Procedure Chart
G12163275Courtesy of KIA MOTORS AMERICA, INC.