lemon-mirror:
Home >> Kia >> 2017 >> Optima Plug-In Hybrid EX >> Repair and Diagnosis >> Transmission >> Automatic Trans >> Automatic Transaxle Control System (PHEV) >> Inhibitor Switch >> Troubleshooting

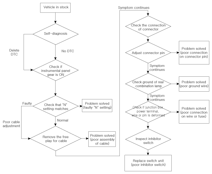
Inhibitor Switch: Troubleshooting

G12347681Courtesy of KIA MOTORS AMERICA, INC.