lemon-mirror:
Home >> Kia >> 2020 >> Rio LX >> Repair and Diagnosis >> Transmission >> Automatic Trans >> IVT Control System >> Position Switch >> Troubleshooting

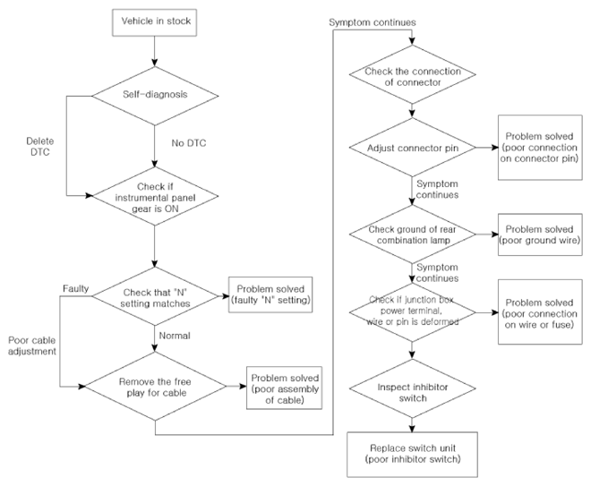
Position Switch: Troubleshooting

G13412505Courtesy of KIA MOTORS AMERICA, INC.