lemon-mirror:
Home >> Kia >> 2021 >> K5 EX >> Repair and Diagnosis >> Transmission >> Automatic Trans >> Automatic Transaxle Control System - 1.6L >> Position Switch >> Troubleshooting

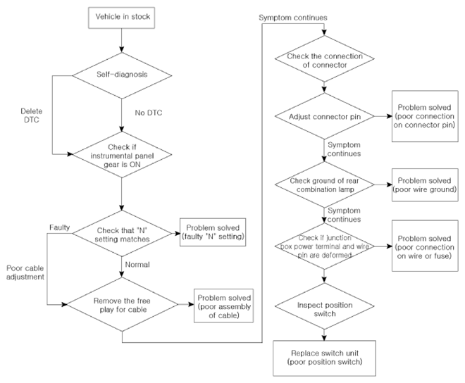
Position Switch: Troubleshooting

G13834292Courtesy of KIA MOTORS AMERICA, INC.