lemon-mirror:
Home >> Kia >> 2023 >> Telluride EX X-Line >> Repair and Diagnosis >> Transmission >> Automatic Trans >> Automatic Transaxle Control System >> Position Switch >> Troubleshooting

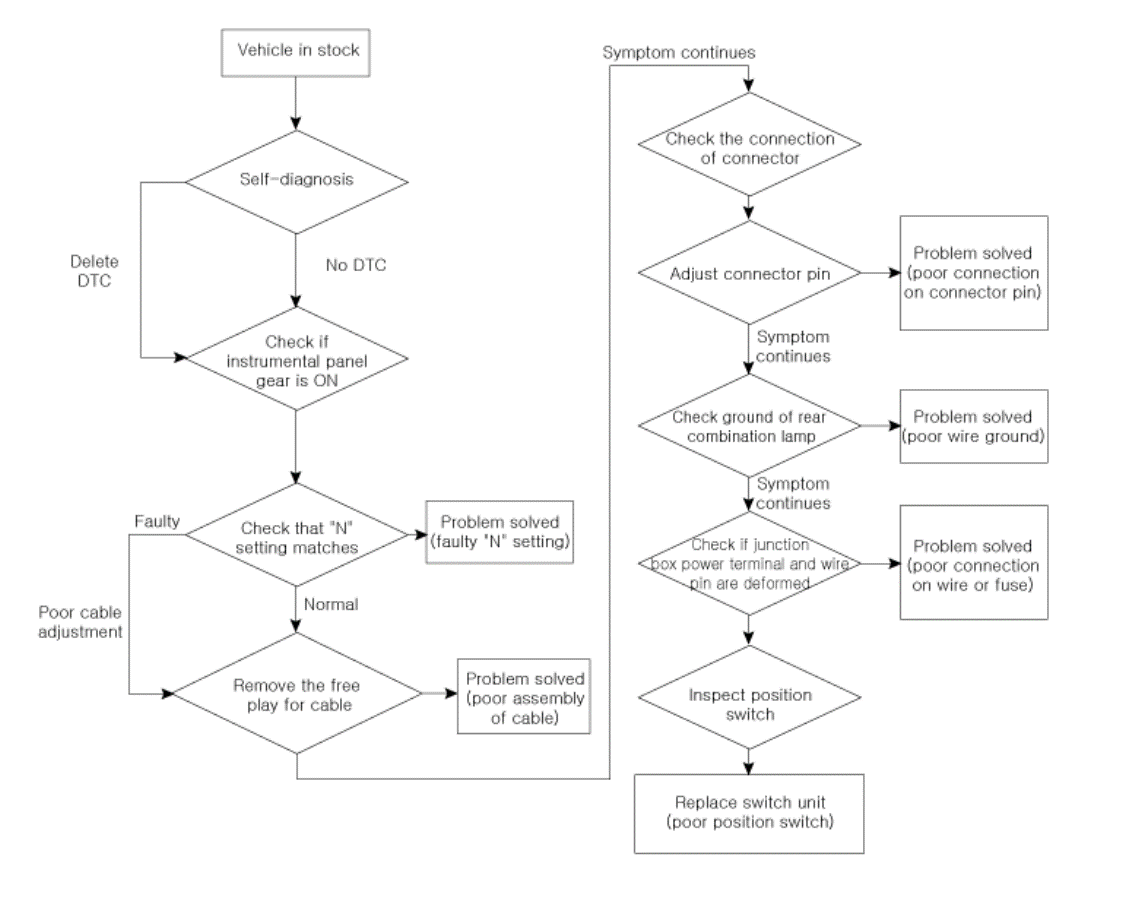
Position Switch: Troubleshooting

G15693587Courtesy of KIA MOTORS AMERICA, INC.