lemon-mirror:
Home >> Kia >> 2025 >> Seltos X-Line >> Repair and Diagnosis >> Transmission >> Automatic Trans >> IVT Control System - 2.0L >> Position Switch >> Troubleshooting

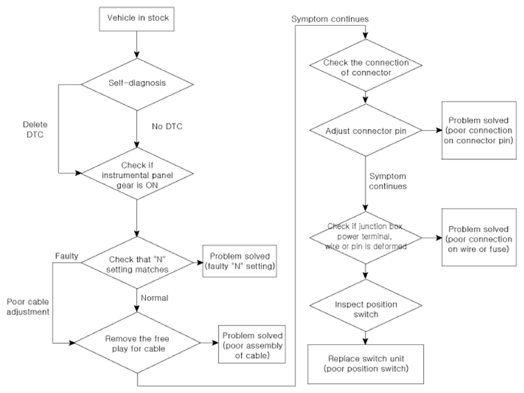
Position Switch: Troubleshooting

G16427308Courtesy of KIA MOTORS AMERICA, INC.