lemon-mirror:
Home >> Land Rover >> 1997 >> Defender 90 Standard >> Repair and Diagnosis >> Engine Performance >> System >> Engine Controls - Self-Diagnostics >> System Monitors >> Fuel Evaporative System Monitoring

Fuel Evaporative System Monitoring

For fuel evaporative system monitoring information see Fig 1 -Fig 6 .

NOTE: This monitor covers information for DTC P0442-P0443, P1440, P1448 and P1496.
Fig 1: Fuel Evaporative System Monitoring Description (1 Of 3)
G00293713Courtesy of LAND ROVER NORTH AMERICA, INC.
Fig 2: Fuel Evaporative System Monitoring Description (2 Of 3)
G00293714Courtesy of LAND ROVER NORTH AMERICA, INC.
Fig 3: Fuel Evaporative System Monitoring Description (3 Of 3)
G00293715Courtesy of LAND ROVER NORTH AMERICA, INC.
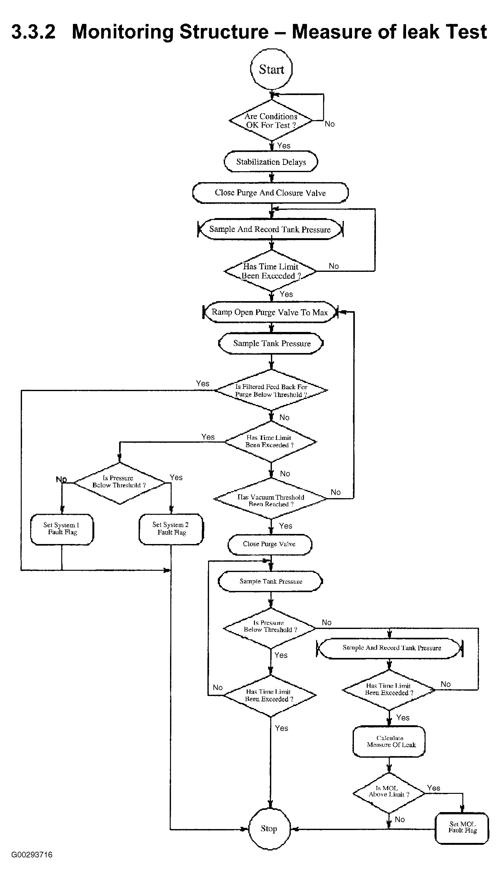
Fig 4: Fuel Evaporative System Monitoring Structure (1 Of 2)
G00293716Courtesy of LAND ROVER NORTH AMERICA, INC.
Fig 5: Fuel Evaporative System Monitoring Structure (2 Of 2)
G00293717Courtesy of LAND ROVER NORTH AMERICA, INC.
Fig 6: Fuel Evaporative System Monitoring Operation
G00293718Courtesy of LAND ROVER NORTH AMERICA, INC.