lemon-mirror:
Home >> Land Rover >> 2000 >> Discovery >> Repair and Diagnosis >> Engine Performance >> System >> Engine Controls - Self-Diagnostics - Without Codes >> Onboard Monitoring >> Thermostat Monitoring >> Description

Thermostat Monitoring: Description

The diagnostic checks for a partially open thermostat, under conditions when the thermostat would be expected to be shut. See Fig 1 .

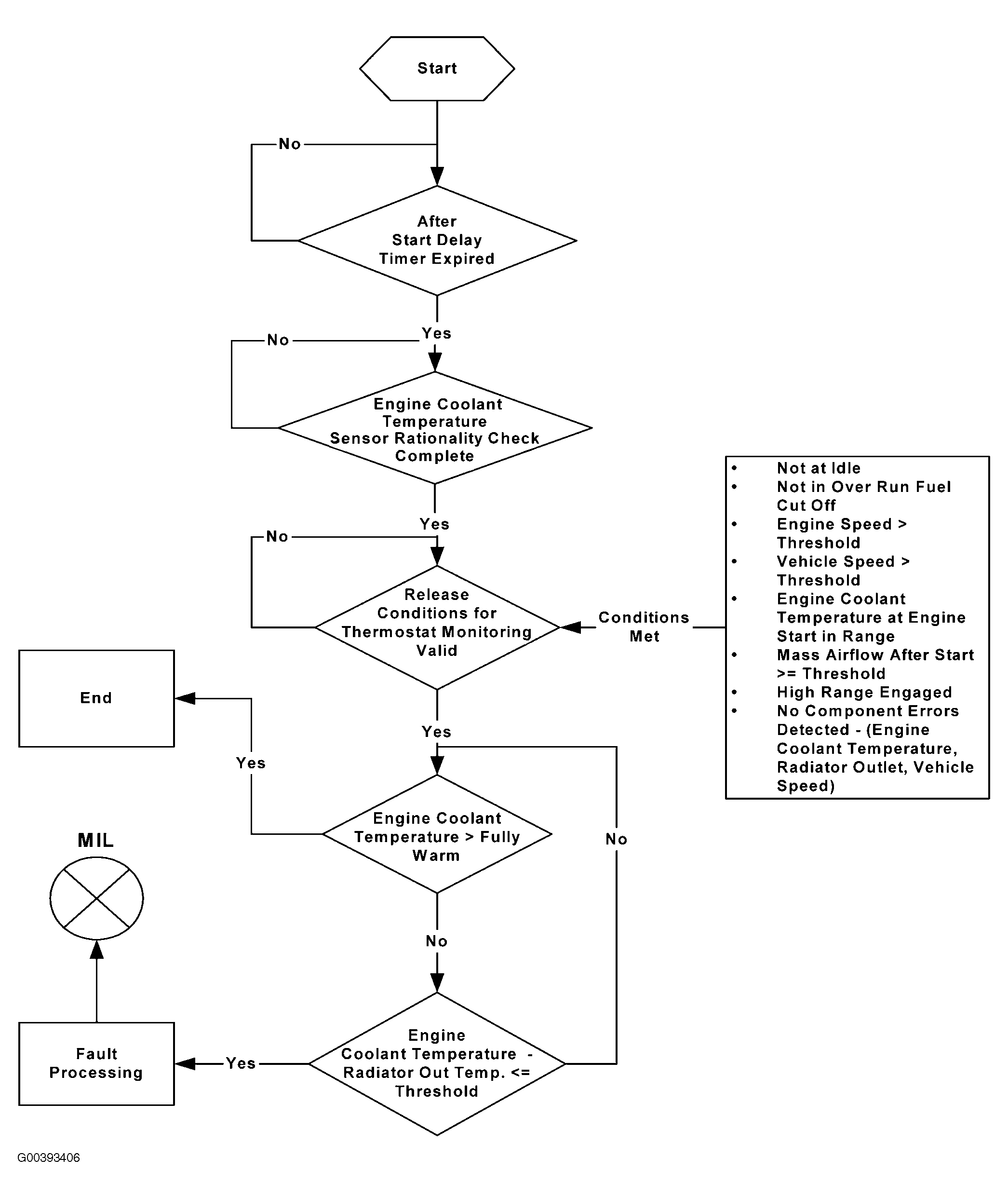
A second ECT sensor is installed in the outlet from the radiator. If the enablement criteria are met and the ECT is less than the normal thermostat opening temperature the diagnostic will run. See Fig 2 .

The diagnostic compares the difference between ECT and the radiator outlet temperature. This gives the temperature drop across the radiator. See Fig 3 and Fig 4 .

If the temperature drop is less than a threshold, and there is flow across the radiator, this is caused by leakage through the thermostat.

Fig 1: Thermostat Monitoring Operation
G00393405Courtesy of LAND ROVER NORTH AMERICA, INC.
Fig 2: Thermostat Monitoring Structure
G00393406Courtesy of LAND ROVER NORTH AMERICA, INC.
Fig 3: Thermostat Monitoring DTC Testing - 1 Of 2
G00393407Courtesy of LAND ROVER NORTH AMERICA, INC.
Fig 4: Thermostat Monitoring DTC Testing - 2 Of 2
G00393408Courtesy of LAND ROVER NORTH AMERICA, INC.