lemon-mirror:
Home >> Lexus >> 1992 >> SC 400 >> Repair and Diagnosis >> Brakes >> Traction Control >> Anti-Lock Brake System >> Self - Diagnostic Code Charts >> Notes

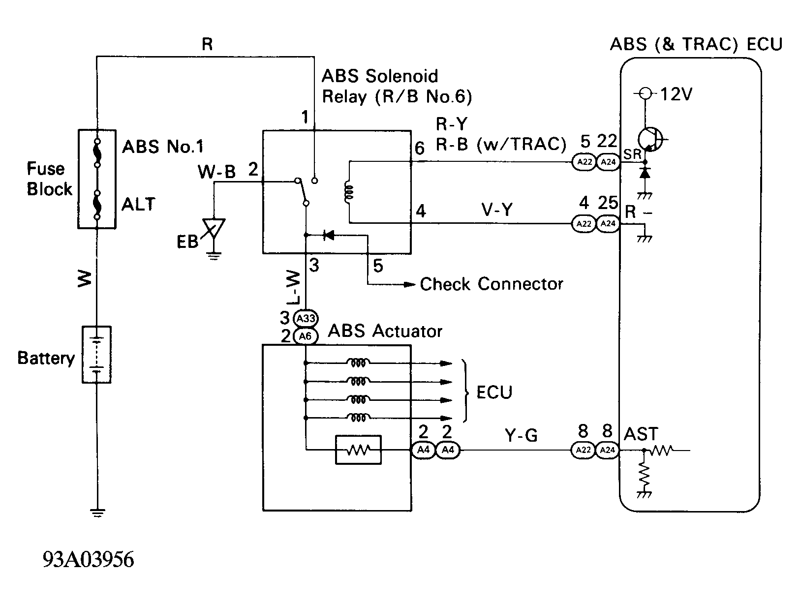
Self - Diagnostic Code Charts: Notes

NOTE: Although TRAC system (if equipped) is integrated with ABS system, TRAC system trouble shooting is not included in this article. For diagnostic charts, See Figure-48.