lemon-mirror:
Home >> Lexus >> 2001 >> LS 430 >> Repair and Diagnosis >> Accessories & Equipment >> Entertainment Systems >> Audio System >> Pre-Check

Audio System: Pre-Check

  1. NOISE 
    1. Noise Examination Chart
      NOISE EXAMINATION CHART

      Radio Station Symptoms Suspected Cause
      AM (LW, MW, SW) Noise from a particular part. High possibility of noise from outside.
      AM (LW, MW, SW) Noise when listening with a very weak radio wave. Same program can be sent from several local radio stations. It is possible to have noise when listening to the same program from a different station.
      AM (LW, MW, SW) Noise only at night. High possibility of beat.
      FM (UKW) Noise when driving or being in a particular place. High possibility of multi-path noise or fading noise due to fluctuation of FM radio waves.

      HINT:

      • Frequency of FM radio wave is so high that the waves may be affected by various condition on the ground such as buildings, which causes multi-path noise or fading noise.
      • Multi-path noise occurs if some radio waves are largely reflected by obstacles such as buildings or mountains and interfere with other direct waves when received.
      • Fading noise occurs if some radio waves are reflected against the ionosphere and interfere with the other direct waves when received.

    2. Causes of Noise Mix (when the engine is started)

    HINT:

    • Make sure first that there is no noise from the outside. Failing to do so does not identify the sources of the noise but leads to misunderstanding. Be sure to conduct this process.
    • Remove noises in weakening order, starting from the strongest one.
    • The chart below shows the sources of noise from power supplies.

    SOURCES OF NOISE - POWER SUPPLIES

    Ignition Recharge Equipment Other Electrical Equipment
    • Ignition plug
    • High-tension cord
    • Engine control computer
    Ripple on the connection part of the commutator of the alternator and the carbon brush
    • Motor commutators on wiper, blower and others
    • Starter when the engine is started.
    • The fuel pump is not attached firmly.
    • Spark of the change switch
    • Horn
    • Flasher
    • Static electricity on the tires or the drive belt of the alternator
    • The stop lamp switch is not attached firmly.
    • Combination meter (when the IG switch is on.)
  2. IS THE CORRECT DISC INSERTED? 
    1. Make sure that the CD is a normal music CD.
    2. Make sure that there is no deformation, flaw, stain, burr and other defects on the CD.
  3. OUTLINE OF AVC-LAN 
    1. What is AVC-LAN?

      AVC-LAN (Audio Visual Communication-Local Area Network) is co-developed by some audio manufactures associated with Toyota Motor Corporation based on a unified standard.

      The Unified standard covers signals, such as audio signal, visual signal, signal for switch indication and communication signal.

    2. Objectives

      Recently the car audio system has been rapidly developed and changed to multi-media type system such as a navigation system. Also, customers' need for audio and visual system has been increased.

      This lies behind the standardization.

      The following are merits due to the standardization:

      1. When different manufacture's products were combined together, there used to be a case that malfunction occurred such as no sound came out. However, this problem was solved by the signal standardization.
      2. Various types of dealer option products can be added or replaced freely.
      3. As a result of (2), each manufacturer can concentrate on development of products in their strongest field. This enables diversification of products and lower prices.
      4. Conventionally, for example, a new product developed by a manufacturer could not be used with other manufacturer's products. By this new standard, new products can be provided for customers more timely than before.

    3. As described above, development of new products will no longer cause systematic errors. Thus, this standard will be very effective for the industry in the future.

    HINT:

    • When +B short or GND short is detected in AVC-LAN circuit, communication stops. Accordingly the audio system does not function normally.
    • When audio system is not equipped with a navigation system, audio head unit is the master unit. (When audio system is equipped with a navigation system, radio receiver is the master unit.)
    • The car audio system using AVC-LAN circuit has a diagnosis function.
    • Each product has its own specified numbers called physical address. Numbers are also allotted to each function in one product, which are called logical address.

  4. DIAGNOSIS FUNCTION 
    1. Diagnosis start-up

      For shifting to diagnosis mode, turn the ignition switch ON and push the "DISC" switch 3 times while pressing "ch1" and "ch6" switches.

      HINT:

      To exit the diagnosis mode, push the "DISC" switch for 1.7 sec. or turn the ignition switch to ACC or OFF.

    2. Element check mode

      After the diagnosis start-up, the system enters the element check mode. Check that the all elements light up.

      HINT:

      By pressing the "TUNE UP" switch, the system enters the "Service Check Mode".

    3. Switch check mode
      1. Element check mode is started at the same time with the switch check mode.
      2. Check that there is a beep sound when any switch is pressed.

      HINT:

      By pressing "TUNE UP" switch, the system enters the "Service Check Mode".

      Fig 1: Identifying Service Check Mode (1 Of 2)
      G03138505Courtesy of © TOYOTA, LICENSE AGREEMENT TMS1002
    4. Service check mode
      1. After the element check and switch check is completed, the system enters service check mode when "TUNE UP" switch is pressed.
      2. Error codes over the tuner and connected equipment are displayed on the screen of the tuner. Results for each check are displayed as follows:
        • good:

          No DTC is detected for both "System Check Confirmation" and "Diagnosis Memory Response".

        • nCon:

          The component does not respond to the "Diagnosis On Instruction" command.

          Applicable to only the system where connected components are limited to be used.

        • ECHn:

          Application of new version has been confirmed by the "Diagnosis On Check", and there is one or more DTC which indicates "Replacement" in the "System Check Result Response" or "Diagnosis Memory Response".

        • CHEC:

          Application of new version has been confirmed by the "Diagnosis On Check", and there is no DTC which indicates "Replacement" in the "System Check Result Response" or "Diagnosis Memory Response", but one or more DTC which indicates "Check" is identified.

        • Old:

          Application of old version is confirmed by the "Diagnosis On Check", and DTC is identified in the "System Check Result Response" or "Diagnosis Memory Response".

        • nrES:

          No response is identified to the "System Check Start Instruction" and "Request for System Check Result" commands.

      HINT:

      • Check the present and past condition of components by performing the System Check and collecting stored DTC memories.
      • Check results shall be displayed as one of the following six indications: "good", "ECHn", "CHEC", "nCon", "Old" or "nrES".
        Fig 2: Identifying Service Check Mode (2 Of 2)
        G03138506Courtesy of © TOYOTA, LICENSE AGREEMENT TMS1002
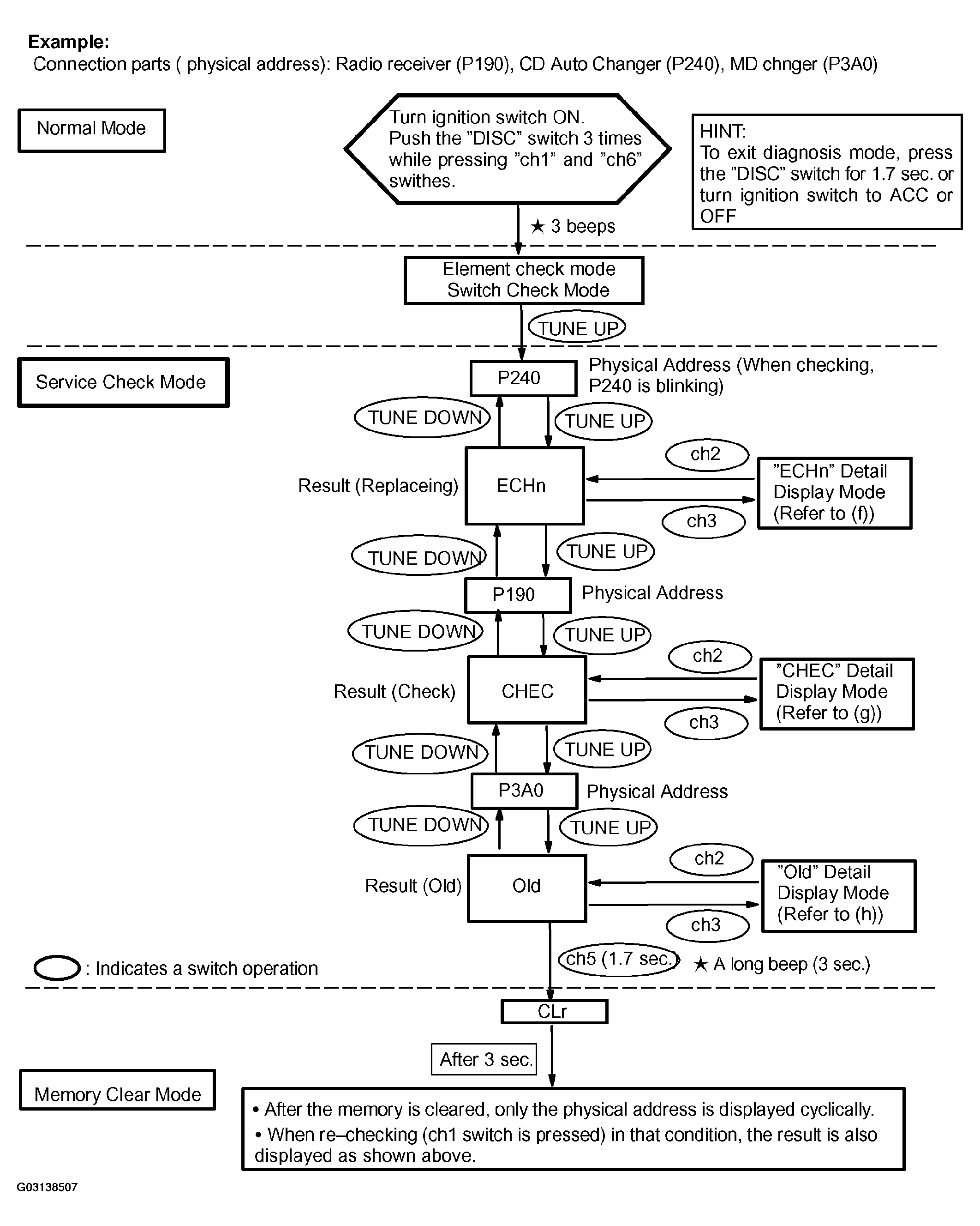
    5. Display Screen for Service Check.

      Example: 

      Connection parts (physical address): Radio receiver (P190), CD Auto Changer (P240), MD chnger (P3A0)

      Fig 3: Service Check Flow Chart
      G03138507Courtesy of © TOYOTA, LICENSE AGREEMENT TMS1002
    6. "ECHn" Detail Display Mode Screen
      Fig 4: ECHN - Detail Display Mode Screen Flow Chart
      G03138508Courtesy of © TOYOTA, LICENSE AGREEMENT TMS1002
    7. "CHEC" Detail Display Mode Screen
      Fig 5: CHEC - Detail Display Mode Screen Flow Chart
      G03138509Courtesy of © TOYOTA, LICENSE AGREEMENT TMS1002
    8. "Old" Detail Display Mode Screen
      Fig 6: Old - Detail Display Mode Screen Flow Chart
      G03138510Courtesy of © TOYOTA, LICENSE AGREEMENT TMS1002