lemon-mirror:
Home >> Lexus >> 2002 >> ES 300 >> Repair and Diagnosis >> Body & Frame >> Power Seats >> Component Tests >> Power Source Circuit >> Inspection Procedure

Inspection Procedure

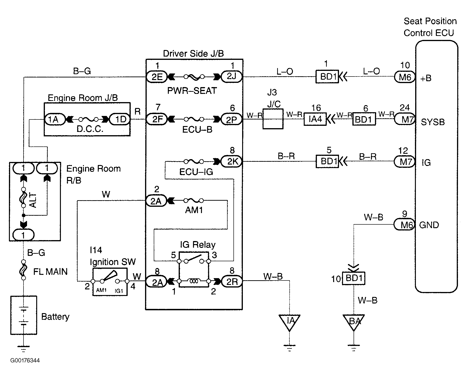
For circuit wiring diagram, see Fig 1.

  1. Check fuses. Check whether PWR-SEAT 30A fuse, ECU-B 10A fuse and ECU-IG 10A fuse operate normally. If the fuses are OK, go to the next step. If the fuses are not good, replace the fuses.
  2. Check the source voltage. See Fig 2. If the results are OK, check and replace the position control ECU assembly. See POSITION CONTROL ECU ASSEMBLY  under REMOVAL & INSTALLATION. If the results are not good, repair or replace the harness and connector.
Fig 1: Power Source Circuit Wiring Diagram
G00176344Courtesy of © TOYOTA, LICENSE AGREEMENT TMS1002
Fig 2: Inspecting Power Source Voltage
G00176345Courtesy of © TOYOTA, LICENSE AGREEMENT TMS1002