lemon-mirror:
Home >> Lexus >> 2002 >> ES 300 >> Repair and Diagnosis >> Brakes >> Traction Control >> Anti-Lock >> Symptom Testing >> Test D: Brake Warning Light Circuit >> Testing Procedure

Testing Procedure

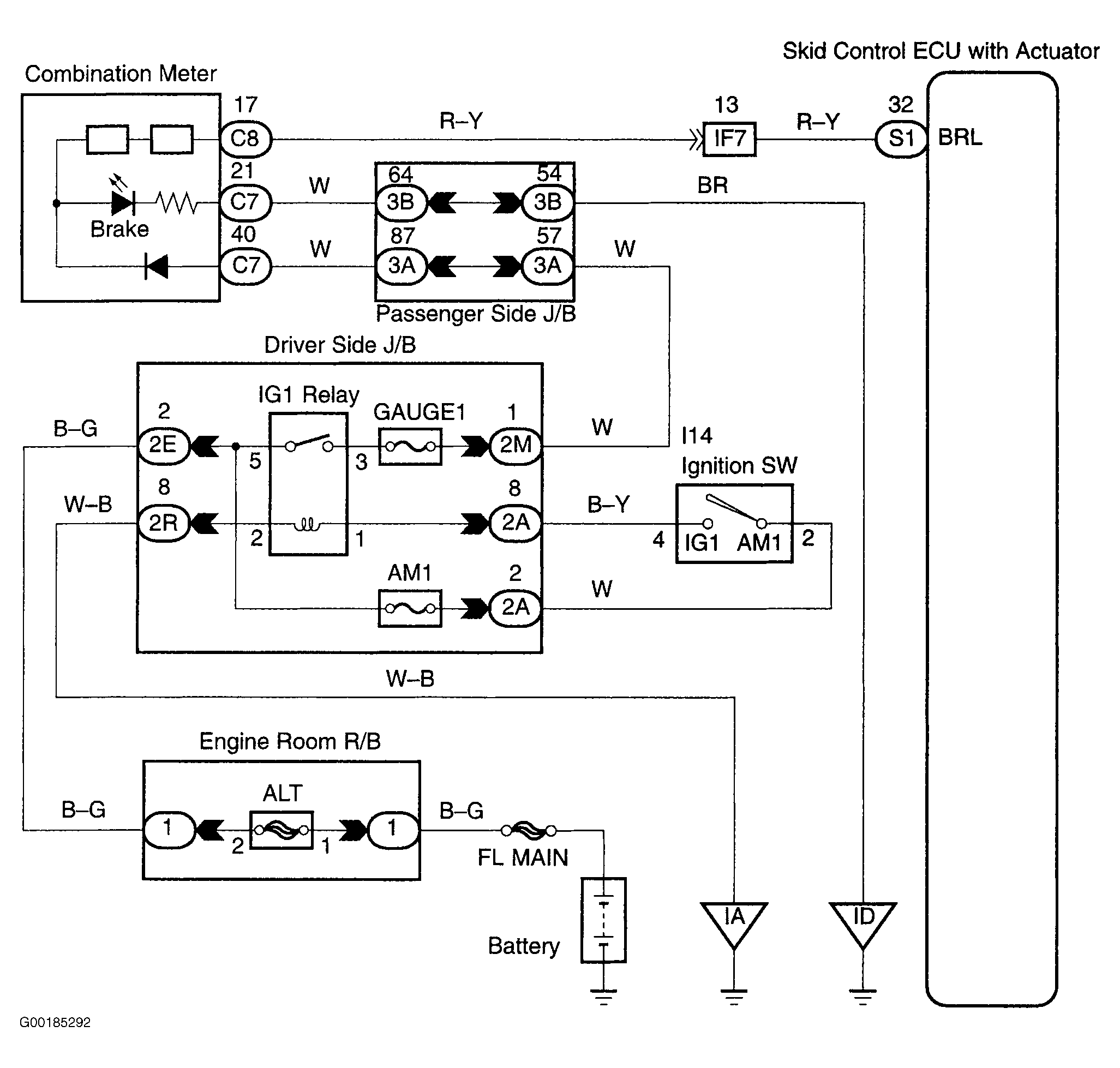
For wiring diagram, see Fig 1. For testing procedure, see Fig 2.

Fig 1: Wiring Diagram Brake Warning Light Circuit
G00185292Courtesy of © TOYOTA, LICENSE AGREEMENT TMS1002
Fig 2: Testing Procedure Brake Warning Light Circuit
G00185293Courtesy of © TOYOTA, LICENSE AGREEMENT TMS1002