lemon-mirror:
Home >> Lexus >> 2002 >> GS 430 >> Repair and Diagnosis >> Brakes >> Traction Control >> Anti-Lock >> Diagnostic Trouble Code Definitions >> DTC C1256 >> Testing Procedure

Testing Procedure

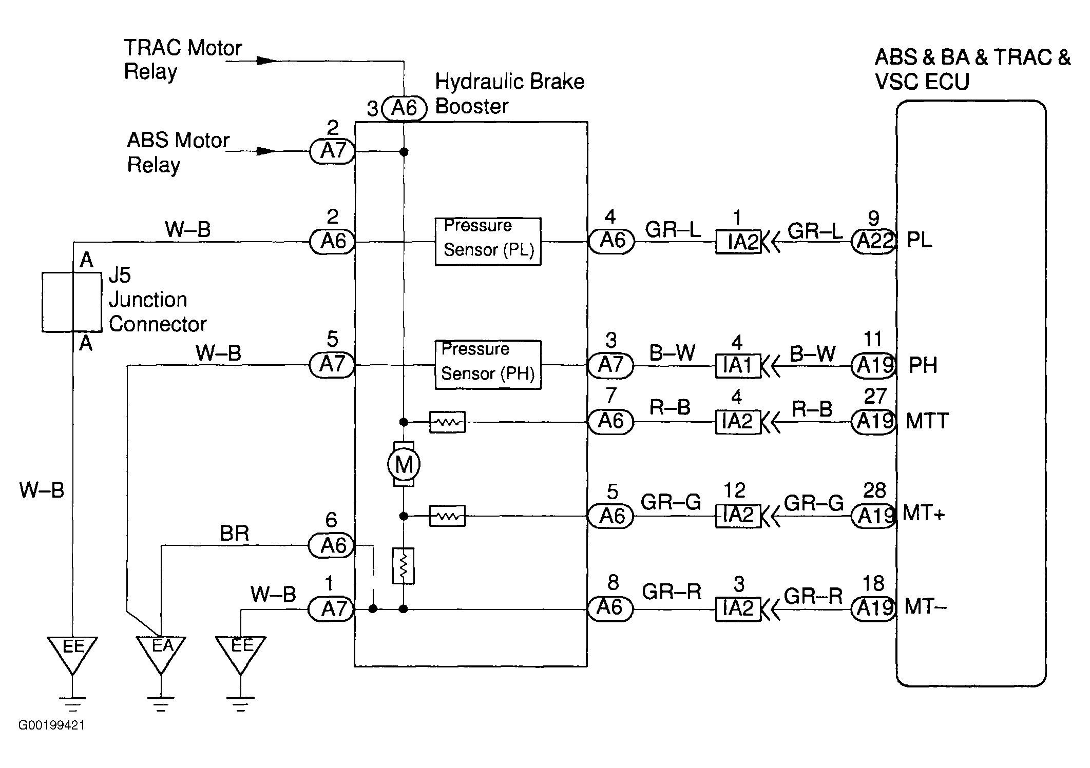
For wiring diagram, see Figure. For testing procedure, see Fig 1 - Fig 4 .

Fig 1: Testing Procedure Accumulator Low Pressure Malfunction (1 Of 4)
G00198634Courtesy of © TOYOTA, LICENSE AGREEMENT TMS1002
Fig 2: Testing Procedure Accumulator Low Pressure Malfunction (2 Of 4)
G00198635Courtesy of © TOYOTA, LICENSE AGREEMENT TMS1002
Fig 3: Testing Procedure Accumulator Low Pressure Malfunction (3 Of 4)
G00198636Courtesy of © TOYOTA, LICENSE AGREEMENT TMS1002
Fig 4: Testing Procedure Accumulator Low Pressure Malfunction (4 Of 4)
G00198637Courtesy of © TOYOTA, LICENSE AGREEMENT TMS1002