lemon-mirror:
Home >> Lexus >> 2002 >> LS 430 >> Repair and Diagnosis >> Suspension >> Electronic Suspension >> Diagnostic Trouble Code Definitions >> DTC C1774 >> Testing Procedure

Testing Procedure

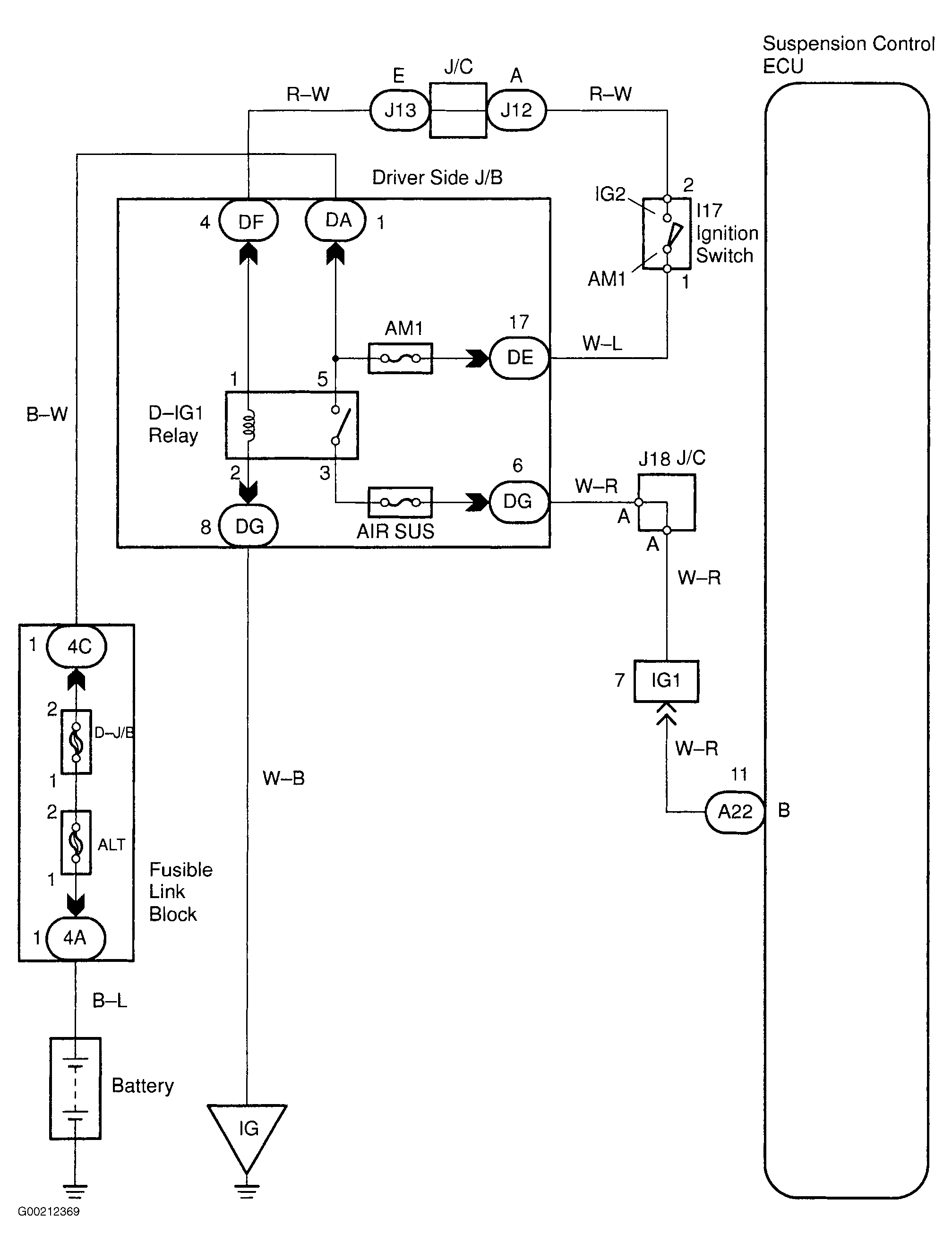
For wiring diagram, see Fig 1. For testing procedure, see Fig 2 and Fig 3 .

Fig 1: Wiring Diagram Power Source Circuit
G00212369Courtesy of © TOYOTA, LICENSE AGREEMENT TMS1002
Fig 2: Testing Procedure Power Source Circuit (1 Of 2)
G00212370Courtesy of © TOYOTA, LICENSE AGREEMENT TMS1002
Fig 3: Testing Procedure Power Source Circuit (2 Of 2)
G00212371Courtesy of © TOYOTA, LICENSE AGREEMENT TMS1002