lemon-mirror:
Home >> Lexus >> 2002 >> LX 470 >> Repair and Diagnosis >> Brakes >> Traction Control >> Anti-Lock/Vehicle Skid Control >> System Testing >> Test H: Slip Indicator Light Circuit >> Testing Procedure

Testing Procedure

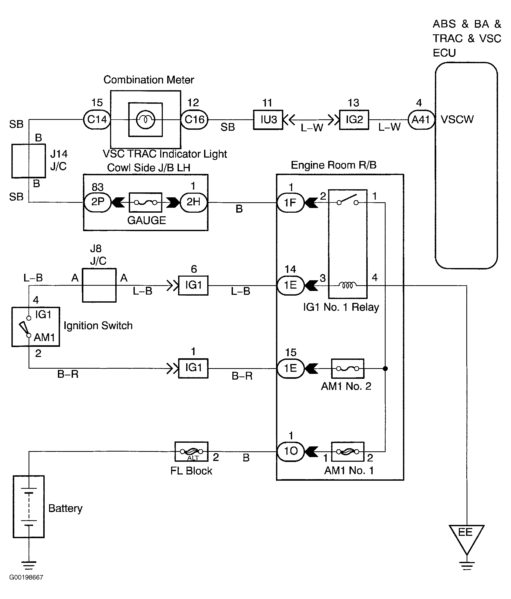
For wiring diagram, see Fig 1. For testing procedure, see Fig 2 & Fig 3 .

Fig 1: Wiring Diagram VSC TRAC Warning Light Circuit
G00198667Courtesy of © TOYOTA, LICENSE AGREEMENT TMS1002
Fig 2: Testing Procedure SLIP Indicator Light Circuit (1 Of 2)
G00198675Courtesy of © TOYOTA, LICENSE AGREEMENT TMS1002
Fig 3: Testing Procedure SLIP Indicator Light Circuit (2 Of 2)
G00198676Courtesy of © TOYOTA, LICENSE AGREEMENT TMS1002